登录
/
注册
全站首页
社区论坛
求职招聘
设为首页
客户端
扫码下载客户端
官方微信
打开微信扫一扫
广告联系
登录
|
注册
搜索
搜索
本版
帖子
用户
用户名
Email
自动登录
找回密码
密码
登录
立即注册
全站首页
社区论坛
求职招聘
签到排行
用户排行
帖子
好友
道具
收藏
勋章
任务
淘帖
动态
日志
相册
分享
记录
留言板
广播
群组
门户
导读
排行榜
设置
我的收藏
退出
门户
房产
装修
汽车
婚嫁
资讯
活动
招聘
相亲
信息
租房
二手房
跳蚤
宠物
招聘
二手车
亲子
手机
社区
茶座
我要买房
找设计
装修家居
交友
职场
生活
网购
情感
皋城车友
找美食
谈婚论嫁
求医
兴趣
验房
走近
六安论坛
»
社区论坛
›
会员之家
›
六安百态
›
2015国民反腐举 报信!国有资产流失,皋城公馆拿地实在 ...
1
2
3
4
5
6
7
8
9
10
/ 10 页
下一页
返回列表
发新帖
回复
楼主:
法治中国
[六安事儿]
2015国民反腐举 报信!国有资产流失,皋城公馆拿地实在太便宜!
火...
[复制链接]
法治中国
法治中国
当前离线
积分
1184
IP卡
狗仔卡
楼主
|
发表于 2016-8-2 10:06
|
显示全部楼层
事实就是这样!
见怪不怪!
恒远公司违法建设,六安市城管局不敢拆!
恒远公司违法拆迁,公安机关没有对其追责追刑!
六安论坛
回复
鲜花
臭蛋
使用道具
举报
显身卡
单行者
单行者
当前离线
积分
540
IP卡
狗仔卡
发表于 2016-8-2 14:40
|
显示全部楼层
直接实名寄到省纪委去,在这发也没人看
六安论坛
回复
鲜花
臭蛋
使用道具
举报
显身卡
法治中国
法治中国
当前离线
积分
1184
IP卡
狗仔卡
楼主
|
发表于 2016-8-3 08:31
|
显示全部楼层
附件
六安论坛
回复
鲜花
臭蛋
使用道具
举报
显身卡
法治中国
法治中国
当前离线
积分
1184
IP卡
狗仔卡
楼主
|
发表于 2016-8-3 08:36
|
显示全部楼层
附件
六安论坛
回复
鲜花
臭蛋
使用道具
举报
显身卡
法治中国
法治中国
当前离线
积分
1184
IP卡
狗仔卡
楼主
|
发表于 2016-8-9 08:17
|
显示全部楼层
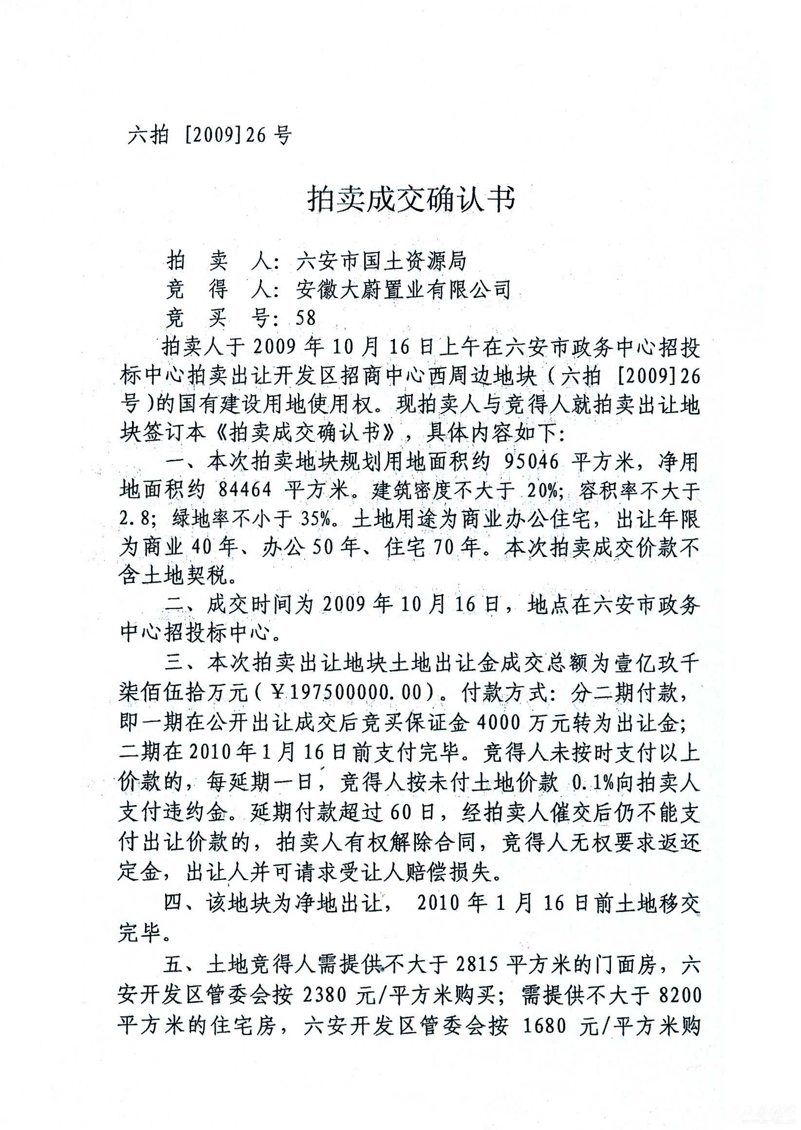
原温州建材大市场及其周边地块规划用地面积61675平方米,约92.6亩地。该地块毛地35亩,净地36.57亩,
另一块净地92.6—35—36.57=21.03亩。
35亩毛地土地出让金,每亩6万元,为210万元
36.57亩净地补偿价格5827万元
21.03亩净地补偿价款4027万元
六安论坛
回复
鲜花
臭蛋
使用道具
举报
显身卡
法治中国
法治中国
当前离线
积分
1184
IP卡
狗仔卡
楼主
|
发表于 2016-8-9 08:29
|
显示全部楼层
该地块违法点在于
1、超低价定价
2、挂牌地块实际只挂毛地35亩土地出让金210万元,黄群峰报价220万元成交
3、该地块净地36.57亩及21.03亩土地出让金没有挂牌,白送
4、净地补偿价、净地补偿款不是土地出让金。
六安论坛
回复
鲜花
臭蛋
使用道具
举报
显身卡
法治中国
法治中国
当前离线
积分
1184
IP卡
狗仔卡
楼主
|
发表于 2016-8-9 08:49
|
显示全部楼层
该地块腐败点在于
1、一个完整的地块,只挂牌毛地地块的土地出让金,净地地块的土地出让金不挂牌,白送
2、超低价挂牌。2009--22号地块三里岗小学周边地块毛地土地出让金16.8万元每亩,六拍【2009】26号开发区管委会大蔚观澜国际地块净地土地出让金约140万元,而六安市中心黄金地段黄金地块原温州建材大市场及其周边地块净地土地出让金每亩应在500万元左右,毛地土地出让金应在140万元左右
3、位于六安市中心黄金地段黄金地块的原温州建材大市场及其周边地块毛地土地出让金仅仅只有6万元,并且无第三人参与竞价,这是明显的串标、围标所致。
4、能拿出220万元的开发商大有人在,能拿出220万元的商人大有人在!
5、该地块土地出让金应在2.5亿之上,黄群峰仅以220万元取得!
6、黄群峰不是倾国倾城的大美女,也是一个凡俗女人。为什么只有她能取得?!
六安论坛
回复
鲜花
臭蛋
使用道具
举报
显身卡
法治中国
法治中国
当前离线
积分
1184
IP卡
狗仔卡
楼主
|
发表于 2016-8-9 09:12
|
显示全部楼层
剩下来的事,是纪委的事。
我想总有一级纪委会管这事的。
六安论坛
回复
鲜花
臭蛋
使用道具
举报
显身卡
法治中国
法治中国
当前离线
积分
1184
IP卡
狗仔卡
楼主
|
发表于 2016-8-9 14:58
|
显示全部楼层
挂牌210万元的土地出让金,竞买人须交2000万元的保证金。没有第二个挂牌地块须交10倍的挂牌地块土地出让金。外加忽悠的“净地补偿款”、“净地补偿价格”。
让想竞买者不能买、不敢买。
六安论坛
回复
鲜花
臭蛋
使用道具
举报
显身卡
法治中国
法治中国
当前离线
积分
1184
IP卡
狗仔卡
楼主
|
发表于 2016-8-9 15:11
|
显示全部楼层
何为私人定制? !何为量身打造?!
六安论坛
回复
鲜花
臭蛋
使用道具
举报
显身卡
下一页 »
1
2
3
4
5
6
7
8
9
10
/ 10 页
下一页
返回列表
发新帖
回复
登录
|
注册
高级模式
B
Color
Image
Link
Quote
Code
Smilies
您需要登录后才可以回帖
登录
|
立即注册
本版积分规则
发表回复
回帖并转播
回帖后跳转到最后一页
浏览过的版块
六安房产
游山玩水
新手乐园
求职招聘
亲子家园
侵权举报:本页面所涉内容为用户发表并上传,相应的法律责任由用户自行承担;本网站仅提供存储服务;如存在侵权问题,请权利人与本网站联系删除!举报微信号:
点击查看