• 阅读499
  • 回复0

2012中国一流大学名单公布 北大蝉联六年居首

[复制链接]
发表于 2012-12-24 16:39 | 显示全部楼层 |阅读模式

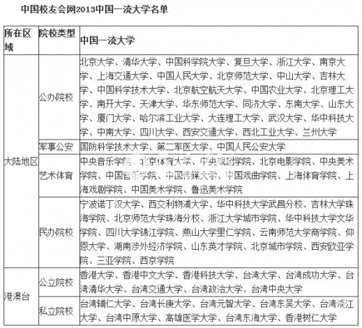
  据新浪教育等媒体报道,中国校友会网编制完成《2013中国大学评价研究报告》,其中北京大学连续六年蝉联榜首,而更改名字的“中国科学院大学”跻身中国一流大学行列,但备受关注的南方科技大学并未上榜。
  2012年12月20日,中国校友会网最新编制完成《2013中国大学评价研究报告,报告公布了最新的2013中国大学排行榜100强和2013中国一流大学名单。其中,北京大学问鼎2013中国大学排行榜榜首,连续6年蝉联中国大学排行榜第一,清华大学居第二,复旦大学列第三,浙江大学居第四,上海交通大学名列第五。
  据报道,此次评价报告中,对一流大学的评价还加入了军事公安和艺术体育类等院校。港澳台院校从2011年开始就加入一流大学的考察范畴。香港大学、香港中文大学、台湾大学、台湾成功大学等学校榜上有名。


六安论坛
高级模式
B Color Image Link Quote Code Smilies |上传

本版积分规则

侵权举报:本页面所涉内容为用户发表并上传,相应的法律责任由用户自行承担;本网站仅提供存储服务;如存在侵权问题,请权利人与本网站联系删除!举报微信号:点击查看