• 阅读473
  • 回复2

黄晓明第二份声明被揭“撒谎” 媒体发三问

[复制链接]
发表于 2018-8-17 09:35 | 显示全部楼层 |阅读模式
在资本圈里,黄晓明又一次“演”砸了。
姓黄,名晓明,近年来影视圈红极一时的男演员,拥有众多粉丝,被捧称为“教主”,成名以来,演技却备受质疑。踏足资本圈,有投资天赋的“教主”,可谓得心应手,不论一级市场股权投资,还是二级市场股票买卖,都赚得盆满钵。但是投资需守规矩,不守规矩就必须受到应有处罚,想靠“演技”混过去是不可能的。
两犯昏招 三问黄“教主”
近日,证监会披露高勇操纵市场案掀起风波,引爆舆论关注,其原因就是涉事操纵账户涉及影视明星黄晓明。
作为一名当红演员,黄晓明曾多次陷入舆论风波,往往能全身而退。然而,这次面对资本市场的大案,黄晓明及其团队的回应却显得业余。
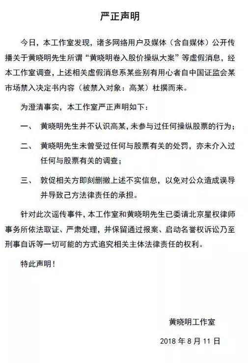
最初,当“黄晓明卷入18亿股票操纵大案”被爆出,舆情快速发酵时,黄晓明工作室为止住“流言”,第一时间发出一则“严正声明”。首先,撇清与高勇的关系,三个字,不认识!其次,强调自己行得端坐得正,未受到与股票有关的处罚。
7IvL-hhqtaww9694860.jpg

  众所周知,娱乐圈澄清绯闻最好的方式就是“否认”,黄晓明的第一则回应便是如此,不认识受罚人,自称光明磊落。
  不过,每日经济新闻(微信号:nbdnews)记者注意到,当时报道的一个重要依据是张某霞、黄某明母子关系与张素霞、黄晓明母子关系的对应。黄晓明团队的声明却避重就轻,给黄晓明挖了一个“深坑”,这也是其第一个昏招。
  第一份声明发布后,不少媒体挖出猛料,黄某明的账户就是黄晓明,而黄晓明本人也曾接受过证监会的调查,其在资本市场的投资动向被挖个底朝天,这其中就包括在敏感借壳时点炒作长生生物的“前身”黄海机械。
  就像娱乐圈负面绯闻被越挖越多,这个时候又需要紧急辟谣,但黄晓明那娱乐圈辟谣的方式,最终把戏“演砸”了。
  在8月15日的第二份声明里,黄晓明在坚决撇开与高勇关系的同时,表示从未参与“长生生物”股票投资,2014年第三季度买卖“黄海机械”也是当季进出。
pMlQ-fzrwica1037414.jpg

  黄晓明的上述声明至少有一个错误,那就是他的账户并不是在当季退出。
  根据黄海机械2014年第三季度股东情况,黄晓明当时是黄海机械的第5大股东,持有黄海机械72.24万股,持股比例为0.9%,而到第四季度时,公司前十大股东中已不见黄晓明身影。要知道第三季度报的截止时间是当年的9月30日,因此黄晓明不可能当季完成进退。
81wj-hhvciiw3309142.png

  另外,黄晓明称黄海机械2015年才被长生生物借壳,2016年才更名,因此声称其与长生生物毫无关系。借壳上市是一个漫长的过程,根据媒体的报道,早在2014年4月长生生物便筹划借壳上市,早于黄晓明账户投资黄海机械的时间,因此从时间上的先后关系并不能撇清黄晓明与长生生物的关系。
  事到如今,黄晓明需要回答三个问题。
  问题一:
  作为娱乐圈明星,社会公众人物,你连续的两份声明里面,都漏洞百出,一味意欲摆脱与高勇操纵市场的关系。请问,你到底是不谨慎还是不愿意面对?社会责任的担当你体现在何处?
  问题二:
  从证监会的处罚和你的声明来看,你所谓的委托理财时间有数年之久,且委托金额巨大。那么请问,作为有投资天赋的演员,你不关注投资的盈亏吗?更何况是波动较大的证券市场,难道每一年受委托方都不会向你或者你的母亲交待投资情况和投资收益吗?难道投资就是把钱扔出去就不管不问?
  问题三:
  高勇操纵市场已经拿实,那么你的账户在当年操纵股价过程中扮演着怎样的角色,获利钱财流向何方,是否应该承担相应的处罚?至少你应该查看股票账户,给大众一个交代,毕竟作为公众人物,你的钱财所得,多数来自票房提成、拍戏片酬,粉丝给予你的支持,在这个时候,你更应该让大众了解此事背后更多的细节、真相,而不是一味的撇清关系,妄想独善其身。
  明星资本市场造富需按规则办事
  明星和资本相互“利用”,近几年在影视圈盛行。
  2009年华谊兄弟上市时,其自然人股东中出现张纪中、冯小刚、李冰冰、任泉、张涵予等一批明星与名导,明星资本造富逐渐进入大众视野。
  自2013年开始,影视行业大跃进,涌现出一批通过IPO上市、或者通过收并购等方式进入资本市场的影视公司,而这些影视公司背后,也不乏范冰冰、赵薇、吴秀波、黄晓明、吴奇隆等明星股东的身影。对于明星持股,影视公司总有一套“官方”的说法:为深度绑定明星资源。
Xsmr-hhqtaww7963251.jpg
资料图:唐德影视上市,赵薇范冰冰同台出席揭牌仪式。(图片来源:视觉中国)

  唐德影视上市时,范冰冰、赵薇、张丰毅以较低的价格持有唐德影视原始股。欢瑞世纪借壳“星美联合”上市时,杜淳、李易峰、贾乃亮等也持有其股份。正在排队等待在国内上市的博纳影业,也有张涵予、黄晓明、章子怡、陈宝国、韩寒等自然人股东潜伏其中。
  若明星以正当投资与影视公司合作无可厚非,但一些不惜违法违规糊弄投资者的做法却应该严惩。
  今年四月,中国证监会对赵薇、黄有龙夫妇拟以空壳公司收购上市公司祥源文化(原万家文化)一事给出罚款30万元和5年禁入证券市场的顶格处罚。原因是赵薇夫妇妄想用6000万元、51倍杠杆、空壳公司来做主上市公司的违规操作。
  凑巧的是,赵薇与黄晓明还是同学。不过,30万尽管是顶格处罚,但对于赵薇夫妇来说却是“毛毛雨”,此前赵薇和黄有龙仅通过套现阿里影业就净赚约10亿港元。
  我们并不是一味指责明星进入资本领域,而是倡导明星获取财富的同时,更应该回归到影视创作中,影视公司通过资本市场获得融资后,将钱用在“刀刃上”,创造一个更加和谐的影视产业。

六安论坛
发表于 2018-8-17 17:15 | 显示全部楼层
黄晓明要凉凉了?
六安论坛
回复 鲜花 臭蛋

使用道具 举报

发表于 2018-8-17 17:16 | 显示全部楼层
一个跑不了
六安论坛
回复 鲜花 臭蛋

使用道具 举报

高级模式
B Color Image Link Quote Code Smilies |上传

本版积分规则

侵权举报:本页面所涉内容为用户发表并上传,相应的法律责任由用户自行承担;本网站仅提供存储服务;如存在侵权问题,请权利人与本网站联系删除!举报微信号:点击查看