登录
/
注册
全站首页
社区论坛
求职招聘
设为首页
客户端
扫码下载客户端
官方微信
打开微信扫一扫
广告联系
登录
|
注册
搜索
搜索
本版
帖子
用户
用户名
Email
自动登录
找回密码
密码
登录
立即注册
全站首页
社区论坛
求职招聘
签到排行
用户排行
帖子
好友
道具
收藏
勋章
任务
淘帖
动态
日志
相册
分享
记录
留言板
广播
群组
门户
导读
排行榜
设置
我的收藏
退出
门户
房产
装修
汽车
婚嫁
资讯
活动
招聘
相亲
信息
租房
二手房
跳蚤
宠物
招聘
二手车
亲子
手机
社区
茶座
我要买房
找设计
装修家居
交友
职场
生活
网购
情感
皋城车友
找美食
谈婚论嫁
求医
兴趣
验房
走近
六安论坛
»
社区论坛
›
会员之家
›
六安百态
›
公租房=公务员专用房?叶集试验区2013年度公租房人员名 ...
返回列表
发新帖
回复
阅读
1144
回复
2
[六安民生]
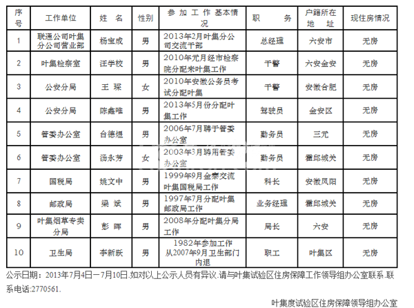
公租房=公务员专用房?叶集试验区2013年度公租房人员名单
[复制链接]
宇宙浪子
宇宙浪子
当前离线
积分
7319
IP卡
狗仔卡
发表于 2013-10-18 14:45
|
显示全部楼层
|
阅读模式
叶集试验区2013年度公租房人员名单
公务员
,
公租房
相关帖子
•
六安这130个事业单位岗、17个公务员岗,等你来报名,有你心仪的吗?
•
霍邱一女子称:公务员丈夫为情人不跟她复婚,14岁亲儿子却愤怒地对妈妈说..
•
实拍一线清纯公务员女孩,陌生城市独自打拼,有微笑有辛酸
•
2017年市区11002户将被拆迁,快看看有没有你家
•
国务院已下发,六安这些人的工资要涨了,最高涨了3000多!
•
快来报名!2017年安徽省公务员考录工作即将启动
•
每个人都该知道!什么是自住房、商住房、经适房、限价房…
•
我市1.1万余名考生参加公务员笔试
六安论坛
回复
使用道具
举报
提升卡
置顶卡
沉默卡
喧嚣卡
变色卡
千斤顶
显身卡
路过888
路过888
当前离线
积分
3240
IP卡
狗仔卡
发表于 2013-10-19 12:25
|
显示全部楼层
沙发位出租
六安论坛
回复
鲜花
臭蛋
使用道具
举报
显身卡
心如流水
心如流水
当前离线
积分
116
IP卡
狗仔卡
发表于 2013-10-19 13:00
|
显示全部楼层
你看到过真的给穷人盖房子么
六安论坛
回复
鲜花
臭蛋
使用道具
举报
显身卡
返回列表
发新帖
回复
登录
|
注册
高级模式
B
Color
Image
Link
Quote
Code
Smilies
您需要登录后才可以回帖
登录
|
立即注册
本版积分规则
发表回复
回帖并转播
回帖后跳转到最后一页
侵权举报:本页面所涉内容为用户发表并上传,相应的法律责任由用户自行承担;本网站仅提供存储服务;如存在侵权问题,请权利人与本网站联系删除!举报微信号:
点击查看