• 阅读445
  • 回复2

[楼盘速递] 【紫棠府】地源热泵空调系统 高科技环保别墅典范

[复制链接]
发表于 2015-1-20 14:38 | 显示全部楼层 |阅读模式

六安河西尊贵院墅府邸【紫棠府】项目即将揭开神秘面纱,双拼、联排地中海风格别墅,静谧、富有诗意的顶级别墅园区生活卷祯,是一座实现人与建筑、自然和谐相处的隐赫家族栖息之地。紫棠府以其完美设计、卓越的品质和独特的高科技产品运用,打造六安高端人居生活新典范。


地源热泵空调系统是紫棠府不同于其他项目的最独特优势之一,紫棠府是六安市首个采用地源热泵提供分户式冷暖空调系统的别墅项目。何谓地源热泵空调系统?这个系统相对于现有的空调有什么优势呢?下面小编为您详细解说。


地源热泵系统的工作原理

首先从原理来说地源热泵系统是利用地下土壤常年温度相对稳定的特性,通过埋入建筑物周围的地耦管与建筑物内部完成热交换的装置。冬季通过热泵将大地中的低位热能提高品位对建筑物供暖,同时把建筑物内的冷量储存至地下,以备夏季制冷使用;夏季通过热泵将建筑物内的热量转移到地下对建筑物进行降温,同时储存热量,以备冬季制热时使用。夏热冬冷地区制冷和采暖均有需求,地埋管承担排热、吸热负荷,使用同一系统,可以充分发挥地下储能的作用,同时还能供应生活热水。

QQ截图20150120143651.png
地源热泵系统示意图

地源热泵空调系统优势主要有以下4点:

1、高效节能

地能或地表浅层的热资源温度一年四季相对稳定,冬季比环境空气温度高,夏季比环境空气温度低,是很好的热泵热源和空调冷源,这种温度特性使得地源热泵比空气源热泵系统运行效率要高,比传统空调系统运行效率要高 20~40%,因此可节省运行费用。另外,地能温度较恒定的特性,使得热泵机组运行更可靠、更稳定,也保证了系统的高效性和经济性。


2、可再生能源

地源热泵是利用了地球表面浅层地热资源(通常小于 400 米深)作为冷热源进行能量转换的供暖空调系统。地表浅层是一个巨大的太阳能集热器,收集了 46%的太阳能量,比人类每年利用能量的 500 倍还多。它不受地域、资源等限制,真正是量大面广、无处不在。这种储存于地表浅层近乎无限的可再生能源,使得地能成为清洁的可再生能源的一种形式。

六安论坛
 楼主| 发表于 2015-1-20 14:39 | 显示全部楼层

3、环保无污染 恒温恒湿

地源热泵中的传热介质是在一个完全封闭的循环管道内流动,通过管壁导热与岩土进行热量的转换。地源热泵没有任何污染物排放,低噪声,并且系统内装有新风装置,改善了室内的空气环境,恒温的同时还能恒湿,使人感到更加的舒适,这是传统空调所不能比拟的。工程系统的安装不改变原建筑物的外观。


4、功能多,应用范围广

地源热泵系统可用于供暖、空调,同时还可用于供卫生热水,一机多用,一套系统可以替换原来的锅炉加空调两套装置或系统。此系统可应用于几万平米的大型宾馆、商场、办公楼、学校等建筑,也适合于小型的别墅住宅的采暖、空调。

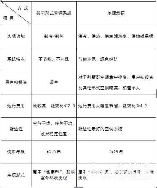
20150112095037184.jpg
地源热泵系统优势

小编认为,这些优势中,最直接也最能体现地源热泵空调系统优势的是节能高效和改善空气质量这两点。对于面积较大的别墅建筑来说,空调运行费用是日常必不可少也占比较大的一笔开支,选用地源热泵系统将极大程度上减少这笔开支,经济效益立显。同时,地源热泵系统的工作原理决定了其不会造成空气的干燥,低噪声改善室内空气环境,为您打造了真正舒适健康的家居生活环境。


六安论坛
回复 鲜花 臭蛋

使用道具 举报

您需要登录后才可以回帖 登录 | 立即注册

本版积分规则

侵权举报:本页面所涉内容为用户发表并上传,相应的法律责任由用户自行承担;本网站仅提供存储服务;如存在侵权问题,请权利人与本网站联系删除!举报微信号:点击查看