人常说装修就是一件大的遗憾工程,对于第一次装修的小白业主来说,往往不可避免会留下或多或少的遗憾。但是要注意,小遗憾无大碍,可千万不能犯下那些严重影响日常生活甚至危害安全的家装错误,尤其是以下这五点。 Part1:破坏性装修危害大的家装错误房屋装修什么最重要?当然是安全!房屋安全第一,什么美观等因素只能往后排。但是往往有不少人装修时,将房屋的美观排在第一位,而忽视了装修的安全,采用俗称的“破坏性装修”方式,埋下安全隐患,甚至因而造成不少的安全事故。下面,小白业主们就先来看看装修前辈们付出血泪得来的宝贵教训吧。
装修一:任意拆改承重墙 错误后果:有的居住者为了改变原有居室的空间分隔,随意地在承重墙上穿洞、拆除连接阳台门窗的墙体,有的甚至把承重墙体直接拆除,使圈梁成为房屋承重构件,严重破坏了房屋的整体刚度。造成的后果是轻者开裂,变形,重者结构断塌,影响建筑安全。 正确做法:承重墙的重要性即使是装修菜鸟也大多都了解,因此随意拆改承重墙的行为应该来说比较少。不过很多情况下是因为没有分清承重墙与非承重墙,而将承重墙误拆掉。因此,装修小白们还是要先了解一下怎么准确区分承重墙与非承重墙。
装修二:随意大改动功能空间 错误后果:随意大改动房屋的功能空间,很容易造成安全事故。比如将厨房改成卧室,这种做法极其危险,因为一旦煤气泄漏,后果不堪设想。还有将外阳台改成厨房或卧室,此举同样不可取,因为外阳台楼板的承重力一般不大,而改成厨房或卧室后会使阳台楼板受力增大,很可能会导致阳台楼板断裂脱落。 正确做法:需要经过严密的可行性审查之后,才可变动房屋原本的功能空间。 
装修三:过多使用超重的装修材料 错误后果:家庭装修中,大面积铺设大理石、用砖砌内墙和做结构复杂的吊顶等有时需要大量使用超重材料,可能会使房屋的承重超过设计标准,导致楼房倾斜和下沉。 正确做法:建议不要大量使用超重的装修材料。比如抬高地面时,避免采用实心结构的钢筋混凝土;铺设花岗岩和大理石时,应尽可能控制铺设面积;分隔房间的墙体最好采用轻钢龙骨或内填隔音隔热材料的木结构;做吊顶时,应简化结构,选用轻质材料。
装修四:大量使用易燃装修材料 错误后果:在装修中,大量采用易燃不防火的装饰材料。如木地板,木墙裙,木吊顶,塑料制品,壁纸,墙布,地毯等,当这些材料被卷入火灾会助长火势蔓延和扩展,造成生命安全和财产损失。 正确做法:装修中宜选用铝塑装饰板,铝合金龙骨,石膏制品,天然石材,地面砖等美观大方确保安全的不燃或难燃的装饰材料;此外,即使不可避免需用易燃装修材料,使用前需要做好材料的防火处理。
Part2:水电改造错误家居装修从选择装修公司、定方案、制定预算到施工到验收到入住,中间可能犯的错误不可胜数,其中施工过程中所犯的错误的后果是最严重的,因此这次我们只是将施工过程中的常见错误指点出来。水电改造是家装的第一个重要项目,属于隐蔽工程,万一没处理好,很容易隐蔽变隐患。让我们来了解一下水电改造常见错误,避免犯同样错误。
错误一:电线水管重价格不重质量 错误后果:水电改造做好之后,如果水管电线出现问题,需要开墙修复,非常麻烦,而且水管、电线质量出现问题很容易导致安全事故发生。为节省预算,不少人选购水管电线的时候往往不太关注质量,而只看重价格。这是一个重大错误,电线、水管如果质量不达标,装修后将会带来极大的安全隐患。 正确做法:其他装修材料可以稍微选低档一点的,但购买电线和水管时,可不能降低标准,而应尽量购买高质量产品,以保证安全。
错误二:电源插头少 错误后果:在水电装修的时候,许多人认为少装一个插头的同时,又省了一些电线,于是尽量缩减安装电源插头的数量。需知,一般家用电器都会越来越多,一旦有了新电器却没有插座时,要想再安装就难了。其次电器设备使用电源插头时,需尽量避开几件同时使用一个插头,插头一少,几件设备一起用,易引发事故。 正确做法:根据住房面积,按照专业电工的设计,再综合家庭实际电器数量,合理安置电源插头,并留有一些待用插头,以利扩容。
错误三:水管连接不规范 错误后果:水管走向没规律、水管管线连接弯曲、水管全部走地下这是水管施工的常见错误。许多人以为,水管连接不需要太过讲究,但随意连接水管会增加水管漏水的几率,对日后的维修更加不利。 正确做法:首先,水管的连接不能随意,必须按照施工规范来做,水管的走向必须有一定的规律,走向一般与墙体平行,尽量避免水管与墙体成一定夹角;此外,水管走向应该避开电线管,以免发生漏水时触到电路,引起危险;铺设水路时,水管之间必须用接头相连,一般弯头都呈90度;水路除了可以走地面以外,还可以将其放在天花吊顶内,方便维修。
错误四:电路连接不规范 错误后果:电路的安全非常关键,电路施工必须保证万无一失。而在电路改造中,强弱电共管、重复布线、电线不加套管直埋以及插座导线随意安装是常见的四大错误。而这些错误,不仅容易导致电路容易出现使用故障,此外还可能带来触电和火灾事故隐患。 正确做法:电路改造的正确做法是,强弱电应该分开走线,严禁强弱电共用一管和一个底盒,强电线路平行间距不能低于3cm,最好是50cm;线路应该做成“活线”,在不超过管线容量的百分之四十的情况下,将同一走向的电线放在一根管内;电线外必须有绝缘套管保护,接头不能裸露在外;布线遵循“火线进开关,零线进灯头”的原则,插座需设漏电保护装置。
错误五:布线、铺管不留图纸 错误后果:住房的装修是一个不断完善的过程,有时过了几年说不定还要重新进行装修,这时就必须要有电线和水管铺设的布置图。否则,像后期安装空调,要打空调孔的时候,如果没有布线图,很可能伤到电线和水管。 正确做法:水电改造完成之后,要请水电工画出详细的水电改造图,标明重要节点位置,留作以后参照。
Part3:瓦工施工错误瓦工是家装中水电改造之后又一重点施工项目。瓦工施工难度大,所以大家可能常常听到,瓦工的工资比普通白领工资都高很多。由于施工较复杂,因此也容易由于施工不小心,出现各种问题。来了解一下影响比较严重的几大瓦工施工错误做法。
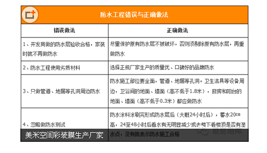
错误一:轻视防水工程 错误后果:防水工程是非常重要的家装项目,一般交由瓦工施工。在正式铺砖前,卫浴间、厨房等的墙面、地面需要做好防水。而认为开发商做的防水层验收合格,家装时没必要再做防水;采用的防水材料质量差;只有部分重点区域做防水是常见的错误做法。防水工程没有做好,一旦渗漏,轻则家具、墙壁发霉,重则破坏装修、邻里失和。 正确做法:要避免潮湿、渗漏问题,就要了解防水误区、把好质量监督关。
错误二:瓷砖未经泡水处理 错误后果:铺贴瓷砖时,瓷砖与墙面的贴合度要大于自身产生的重力。因为瓷砖本身有许多小孔,吸水能力强,干燥的瓷砖会吸干水泥的水分,使其贴合度降低,铺贴后易出现空鼓和脱落。 正确做法:为了保证瓷砖充分吸水,最好提前浸泡,吸足水分后再捞出,待表面晾干后,还要进行二次浸水,边捞边用。
错误三:瓷砖铺贴不留缝隙 错误后果:铺帖瓷砖时,许多人都希望达到缝隙小的效果。但瓷砖的热胀冷缩需要瓷砖铺贴必须留缝。如果缝隙过小,导致瓷砖对环境的应变能力变差,由于温度的变化,会使瓷砖挤破,减少瓷砖的正常使用寿命。 正确做法:瓷砖铺贴需留缝隙,砖留缝的大小一般来说应该在1-1.5mm左右,不低于1mm;特殊效果也可以将缝隙加宽,如5mm等。
错误四:墙地砖随便混用 错误后果:在瓦工施工过程中,容易犯的一个错误就是墙地砖随便混用。需知不同的瓷砖的理化性能是不一样的,如墙砖的吸水率和地砖的吸水率就不一样,墙砖高,地砖的低,两者抗折强度也是不一样的,而不同空间部位对瓷砖的性能要求有差别。 正确做法:在施工时,最好按照包装箱或者厂家的说法来操作,要考虑瓷砖的性能。一般来说,地砖可以做墙砖,但普通的釉面地砖是不能做墙砖的,外墙砖可以做内墙砖,但内墙砖绝对不能做外墙砖。
Part4:木工施工错误在整个装修过程中,木工的工作是非常重要的,因为任何一个家庭在装修的时候都有可能涉及到制作门窗套、护墙板、顶角线、吊顶隔断等工作,下面就来看看,木工施工不能犯的几大错误做法。
错误一:木料存放不合理 错误后果:木料存放的时候,如果不注意合理放置,很容易导致木料干裂或受潮。将木料放在潮湿或阳光直射的地方、将装饰板竖着摆放等,是常见的木料存放错误做法。 正确做法:为防止木材干裂,应该将运抵现场的木材先用干毛巾擦去浮灰,再连续涂刷两遍清漆进行封油处理;为防止受潮,木料应放在干燥通风的地方;此外所有装饰面板都应该放平,在装饰面板的最下面垫一张大芯板,上面再压一张大芯板,这样可使板材保持平整。
错误二:忽视木材的防火 错误后果:现在许多家庭装修的时候,大量用到木材制品,重视其装饰性而往往忽视了其防火性。需知木材着火点低,易燃,尤其是干性木材。天干物燥,稍不小心就容易引发火灾,危害生命财产安全。 正确做法:其一,木材需经过防火处理,木材防火处理的方法一般有两种,一种是防火剂浸渍处理,第二种是表面涂覆处理,这种处理可以在施工现场进行,在木材表面涂覆上防火剂;其二,木材在切割制作过程中注意防火,施工地点需要远离插座以及有明火的地方。此外,切割产生的木屑要及时清理,因为木屑极易燃烧。
错误三:木工缝隙过大 错误后果:木工在做一些活的时候,常常会出现大的缝隙,这都是不合格的,不仅影响美观,而且容易出现拼接不上的问题。 正确做法:对于木封口线、角线、腰线饰面板碰口缝等,对于其缝隙都有一定的要求,例如一般的缝隙都不能超过0.2毫米,线与线夹口角缝不能超过0.3毫米,饰面板与板碰口不能超过0.2毫米,推拉门整面误差不超出0.3毫米,如果超过了这些数值,最好让木工重新返工。
错误四:拼花收口不细致 错误后果:一些木工在做拼花的时候,为了加快速度和效率,而忽视了质量问题,因此做出的拼花就不严密、准确;此外木工所做的实木门套线、窗套线、台口线、收口边线与饰面板的收口也很容易出现收口不紧密的情况,影响美观和使用性能。 正确做法:木工活需细致,拼花必须要做到相互间无缝隙,并且保持统一的间隔距离;收口必须紧密、牢固、平整,家具门和衣柜内侧面口以及门的遮暗边必须用实木扁线收口。
Part5:油工施工错误油工是装修中常见的项目,在家庭装修中处在施工后期,主要包括墙面、地面、天花、家具等刷涂。使用到的材料常有木器漆和乳胶漆两类。下面看看油工施工的常见错误。
错误一:木器漆与乳胶漆同时施工 错误后果:木器漆产品中含有甲苯二异氰酸酯(TDI),如果木器漆与乳胶漆同时施工,这些处于游离状态的TDI会与乳胶漆中的成分发生化学反应,使涂刷乳胶漆的墙面变黄。 正确做法:木器漆与乳胶漆岔开施工。建议先刷木器漆再刷乳胶漆,防止木器漆中的成分污染墙面。
错误二:木器漆调配好后不过滤 错误后果:木器漆调配好后如果没有过滤这一步,空气中的灰尘混入木器漆后会结成小颗粒,直接涂刷,就会造成漆膜表面出现颗粒,表面不够光滑平整。 正确做法:木器漆调配好后,需要利用过滤网斗过滤掉颗粒杂质,然后最好在静止十多分钟后进行施工。
错误三:忽略基层处理 错误后果:油工施工前,最重要的一步是将基层处理干净,目的是为了有效地清除污渍,做到表面洁净、光滑,使得后续上漆省工省料效果好。 正确做法:上漆前,首先要将基层表面的灰尘等擦扫干净。清洁时可用专用除尘布,大面积的可以用吸尘器反复吸尘。同时用砂纸把将表面打光,注意保护表层,不能砂穿。
错误四:墙面乳胶漆施工忽略找平 错误后果:墙面刷涂乳胶漆前,需要先找平,否则如果涂刷的墙面凹凸不平,涂刷乳胶漆时不仅费料,而且效果很差。 正确做法:无论是新房还是旧房,墙面肯定都不可能做到完全的平整,阴阳角也不可能做到完全的垂直。因此对于墙面不平的地方要用粉刷石膏找平,使得墙面的误差不超过3毫米。阴阳角如果不直,也需要用粉刷石膏,并且用靠尺靠直。
|