登录
/
注册
全站首页
社区论坛
求职招聘
设为首页
客户端
扫码下载客户端
官方微信
打开微信扫一扫
广告联系
登录
|
注册
搜索
搜索
本版
帖子
用户
用户名
Email
自动登录
找回密码
密码
登录
立即注册
全站首页
社区论坛
求职招聘
签到排行
用户排行
帖子
好友
道具
收藏
勋章
任务
淘帖
动态
日志
相册
分享
记录
留言板
广播
群组
门户
导读
排行榜
设置
我的收藏
退出
门户
房产
装修
汽车
婚嫁
资讯
活动
招聘
相亲
信息
租房
二手房
跳蚤
宠物
招聘
二手车
亲子
手机
社区
茶座
我要买房
找设计
装修家居
交友
职场
生活
网购
情感
皋城车友
找美食
谈婚论嫁
求医
兴趣
验房
走近
六安论坛
»
社区论坛
›
会员之家
›
六安百态
›
这么霸道的绿蓝子超市,工商局怎么看,难道就没人能够保 ...
1
2
/ 2 页
下一页
返回列表
发新帖
回复
阅读
4635
回复
18
[六安民生]
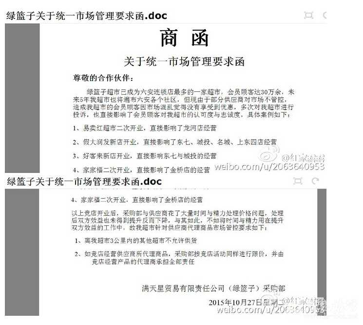
这么霸道的绿蓝子超市,工商局怎么看,难道就没人能够保证供应商的切实利益么?
火..
[复制链接]
宋杰修
宋杰修
当前离线
积分
1120
IP卡
狗仔卡
发表于 2015-10-29 09:59
|
显示全部楼层
|
阅读模式
微博网友 @
红家露露 爆料:
我只想知道对于这么霸道的超市,工商局怎么看,难道就没有人能够保证供应商的切实利益么?
工商局
,
供应商
,
露露
,
微博
相关帖子
•
在六安沃尔玛购买的进口龙眼居然发芽了,已经不适合食用了
•
白百何和鲜肉男戏水,结果另一位女明星的微博炸了!!网友称她要翻身了
•
六安又见四月"飞雪",过敏体质的人群要多注意了
•
卓伟微博回应赵丽颖“坐台小姐”,网友:怪不得生不出孩子
•
这样秀恩爱!张翰陪娜扎一起度过的第三个生日
•
厉害了!毕业季,皖院大学生拍照用上新神器“HOVER”
•
六安一小区32层楼顶上两小女孩翻围栏玩耍打闹,这胆有多大
•
马苏穿睡莲色纱裙又仙又美,瘦真是王道!
•
奇葩!六安某小区一孤寡老头出门电焊焊门,进门电焊烧开
六安论坛
回复
使用道具
举报
提升卡
置顶卡
沉默卡
喧嚣卡
变色卡
千斤顶
显身卡
xieans
xieans
当前离线
积分
707
IP卡
狗仔卡
发表于 2015-10-29 10:10
|
显示全部楼层
人家有权选择供应商 同样你也可以
六安论坛
回复
鲜花
臭蛋
使用道具
举报
显身卡
大头兵一名
大头兵一名
当前离线
积分
2786
IP卡
狗仔卡
发表于 2015-10-29 10:20
|
显示全部楼层
难道这是想垄断市场的节奏{:soso_e117:}
六安论坛
回复
鲜花
臭蛋
使用道具
举报
显身卡
十七
十七
当前离线
积分
1287
IP卡
狗仔卡
发表于 2015-10-29 10:23
|
显示全部楼层
就知道压榨供应商,还有好多霸王条款
六安论坛
回复
鲜花
臭蛋
使用道具
举报
显身卡
天涯路
天涯路
当前离线
积分
1062
IP卡
狗仔卡
发表于 2015-10-29 10:26
|
显示全部楼层
店大欺客,呼吁广大市民共同抵制他
六安论坛
回复
鲜花
臭蛋
使用道具
举报
显身卡
脑残粉
脑残粉
当前离线
积分
2524
IP卡
狗仔卡
发表于 2015-10-29 10:28
|
显示全部楼层
从小票收款上不就能看出来么,这样蒙蔽和愚弄市民的超市就应该倒闭!
六安论坛
回复
鲜花
臭蛋
使用道具
举报
显身卡
抽血蝙蝠
抽血蝙蝠
当前离线
积分
953
IP卡
狗仔卡
发表于 2015-10-29 10:31
|
显示全部楼层
尼玛,还有这样的。。。。
六安论坛
回复
鲜花
臭蛋
使用道具
举报
显身卡
大爱
大爱
当前离线
积分
62
IP卡
狗仔卡
发表于 2015-10-29 14:25
来自手机
|
显示全部楼层
这就给投机倒把的供应商上了紧箍咒,但是霸道确实有点。
六安论坛
回复
鲜花
臭蛋
使用道具
举报
显身卡
一条拖鞋
一条拖鞋
当前离线
积分
7
IP卡
狗仔卡
发表于 2015-10-29 17:40
来自手机
|
显示全部楼层
流通很多都这样
六安论坛
回复
鲜花
臭蛋
使用道具
举报
显身卡
綰情思
綰情思
当前离线
积分
716
IP卡
狗仔卡
发表于 2015-10-29 17:59
来自手机
|
显示全部楼层
很正常 就看供应商敢不敢跟绿蓝子对抗了
六安论坛
回复
鲜花
臭蛋
使用道具
举报
显身卡
下一页 »
1
2
/ 2 页
下一页
返回列表
发新帖
回复
登录
|
注册
高级模式
B
Color
Image
Link
Quote
Code
Smilies
您需要登录后才可以回帖
登录
|
立即注册
本版积分规则
发表回复
回帖并转播
回帖后跳转到最后一页
浏览过的版块
皋城车市
求职招聘
侵权举报:本页面所涉内容为用户发表并上传,相应的法律责任由用户自行承担;本网站仅提供存储服务;如存在侵权问题,请权利人与本网站联系删除!举报微信号:
点击查看