登录
/
注册
全站首页
社区论坛
求职招聘
设为首页
客户端
扫码下载客户端
官方微信
打开微信扫一扫
广告联系
登录
|
注册
搜索
搜索
本版
帖子
用户
用户名
Email
自动登录
找回密码
密码
登录
立即注册
全站首页
社区论坛
求职招聘
签到排行
用户排行
帖子
好友
道具
收藏
勋章
任务
淘帖
动态
日志
相册
分享
记录
留言板
广播
群组
门户
导读
排行榜
设置
我的收藏
退出
门户
房产
装修
汽车
婚嫁
资讯
活动
招聘
相亲
信息
租房
二手房
跳蚤
宠物
招聘
二手车
亲子
手机
社区
茶座
我要买房
找设计
装修家居
交友
职场
生活
网购
情感
皋城车友
找美食
谈婚论嫁
求医
兴趣
验房
走近
六安论坛
»
社区论坛
›
会员之家
›
六安百态
›
7月1日~7月20日,六安人凭身份证免费游天柱山 ...
1
2
/ 2 页
下一页
返回列表
发新帖
回复
阅读
3087
回复
10
[六安事儿]
7月1日~7月20日,六安人凭身份证免费游天柱山
火
[复制链接]
655lll
655lll
当前离线
积分
978
IP卡
狗仔卡
发表于 2016-6-25 14:35
|
显示全部楼层
|
阅读模式
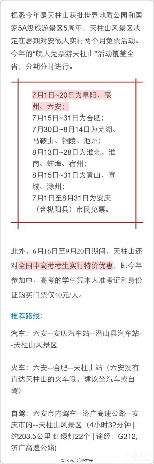
今年天柱山风景区决定在暑期对安徽人实行两个月免票活动。“皖人免票游天柱山”活动覆盖全省,分期分时进行。路线及相关注意事项请戳图~。快告诉你的小伙伴吧! (via
六安
全攻略)
身份证
,
天柱山
,
安徽人
,
风景区
,
小伙伴
相关帖子
•
六安:高尚师德显正气,拾金不昧暖人心
•
考前考生身份证丢了怎么办?六安市警方开通绿色通道
•
六安:三枪拍案惊奇,还有“精品罐装狗粮哦”
•
点赞!这份急件,六安蜀黍准时送达
•
考生走路甩手误将准考证扔河里,消防员跳河打捞
•
2017高考划上一个句号,六安特警各考点派驻警力安保,贡献自己一份力量
•
六安联通现招聘星级客户维系经理若干名
•
六安人请注意!再过半个月你的车逾期未年审,就要重新考试
•
点赞!六安一保安拾金不昧,千元现金钱包完璧归赵
•
点赞!六安好司机拾金不昧,49000元物归原主!
六安论坛
回复
使用道具
举报
提升卡
置顶卡
沉默卡
喧嚣卡
变色卡
千斤顶
显身卡
封灵师
封灵师
当前离线
积分
5119
IP卡
狗仔卡
发表于 2016-6-25 15:29
|
显示全部楼层
我要去
六安论坛
回复
鲜花
臭蛋
使用道具
举报
显身卡
无情公子
无情公子
当前离线
积分
825
IP卡
狗仔卡
发表于 2016-6-25 17:59
来自手机
|
显示全部楼层
我要出去玩
六安论坛
回复
鲜花
臭蛋
使用道具
举报
显身卡
六安人生
六安人生
当前离线
积分
32
IP卡
狗仔卡
发表于 2016-6-25 20:15
来自手机
|
显示全部楼层
我去玩
六安论坛
回复
鲜花
臭蛋
使用道具
举报
显身卡
爱在线
爱在线
当前离线
积分
169
IP卡
狗仔卡
发表于 2016-6-25 23:00
来自手机
|
显示全部楼层
约着一起去
六安论坛
回复
鲜花
臭蛋
使用道具
举报
显身卡
大军
大军
当前离线
积分
1508
IP卡
狗仔卡
发表于 2016-6-26 06:23
来自手机
|
显示全部楼层
漂亮
六安论坛
回复
鲜花
臭蛋
使用道具
举报
显身卡
大军
大军
当前离线
积分
1508
IP卡
狗仔卡
发表于 2016-6-26 06:23
来自手机
|
显示全部楼层
爱在线 发表于 2016-6-25 23:00
约着一起去
一起吧
六安论坛
回复
鲜花
臭蛋
使用道具
举报
显身卡
HQDL
HQDL
当前离线
积分
718
IP卡
狗仔卡
发表于 2016-6-26 17:47
来自手机
|
显示全部楼层
真的假的
六安论坛
回复
鲜花
臭蛋
使用道具
举报
显身卡
1555602121
1555602121
当前离线
积分
295
IP卡
狗仔卡
发表于 2016-6-26 21:03
来自手机
|
显示全部楼层
可惜没时间啊
六安论坛
回复
鲜花
臭蛋
使用道具
举报
显身卡
无妻徒刑i
无妻徒刑i
当前离线
积分
28
IP卡
狗仔卡
发表于 2016-6-26 23:46
来自手机
|
显示全部楼层
爱在线 发表于 2016-6-25 23:00
约着一起去
开车只要2个多小时!
六安论坛
回复
鲜花
臭蛋
使用道具
举报
显身卡
下一页 »
1
2
/ 2 页
下一页
返回列表
发新帖
回复
登录
|
注册
高级模式
B
Color
Image
Link
Quote
Code
Smilies
您需要登录后才可以回帖
登录
|
立即注册
本版积分规则
发表回复
回帖并转播
回帖后跳转到最后一页
侵权举报:本页面所涉内容为用户发表并上传,相应的法律责任由用户自行承担;本网站仅提供存储服务;如存在侵权问题,请权利人与本网站联系删除!举报微信号:
点击查看