登录
/
注册
全站首页
社区论坛
求职招聘
设为首页
客户端
扫码下载客户端
官方微信
打开微信扫一扫
广告联系
登录
|
注册
搜索
搜索
本版
帖子
用户
用户名
Email
自动登录
找回密码
密码
登录
立即注册
全站首页
社区论坛
求职招聘
签到排行
用户排行
帖子
好友
道具
收藏
勋章
任务
淘帖
动态
日志
相册
分享
记录
留言板
广播
群组
门户
导读
排行榜
设置
我的收藏
退出
门户
房产
装修
汽车
婚嫁
资讯
活动
招聘
相亲
信息
租房
二手房
跳蚤
宠物
招聘
二手车
亲子
手机
社区
茶座
我要买房
找设计
装修家居
交友
职场
生活
网购
情感
皋城车友
找美食
谈婚论嫁
求医
兴趣
验房
走近
六安论坛
»
社区论坛
›
会员之家
›
六安百态
›
哎~这不是在坑人嘛,用滴滴打车司机不开空调,说要另收 ...
1
2
/ 2 页
下一页
返回列表
发新帖
回复
阅读
5701
回复
13
[六安民生]
哎~这不是在坑人嘛,用滴滴打车司机不开空调,说要另收费
火..
[复制链接]
枫少爷
枫少爷
当前离线
积分
527
IP卡
狗仔卡
发表于 2016-8-2 14:13
|
显示全部楼层
|
阅读模式
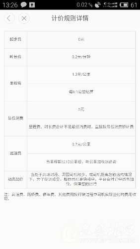
今天出门用滴滴喊了辆车,上车了才发现司机没有开空调。叫他开空调,他不干,说要另加钱。叫我先看看座椅上贴的告示。上面写我们没有付空调费。,要开空调另外加钱,5块钱加2快,10块钱加4快。我本来想跟司机吵的,看了看手机滴滴上面的计费规则,的确没有空调费,服务条款里也没有规定我们可以用空调。司机说他们开空调就是在亏本跑。说以前有补贴还好,现在也没有补贴了。就不开空调了,哎。滴滴这不是在坑人嘛,开空调还有另加钱,以后不用滴滴了。还是打的靠谱啊!!
空调
,
司机
,
手机
,
座椅
相关帖子
•
滚石砸中客车,生命最后瞬间他用力拉住手刹
•
30岁男子常年敷面膜护肤扮学生行窃,落网后训警察不知保养
•
玩套路吗?网爆六安某停车场收费不给发票,疑有逃税漏税嫌疑
•
女大学生刚进厕所,旁边伸进来一部手机…
•
池州一女司机违停后夺设备打交警:想要多少钱你讲
•
用手机键盘输入ckn,看看你打出来的是什么?我的是“吃口奶”
•
六安皖西卫生职业学院空调费用吓死人,还强制学生不能点外卖
•
六安一网友租借的公共自行车被人骑走,请这位女士看到后主动归还
•
点赞!六安好司机拾金不昧,49000元物归原主!
•
六安交警一直都很棒,这么热的天气帮忙推车,点赞
六安论坛
回复
使用道具
举报
提升卡
置顶卡
沉默卡
喧嚣卡
变色卡
千斤顶
显身卡
45264
45264
当前离线
积分
2045
IP卡
狗仔卡
发表于 2016-8-2 14:19
|
显示全部楼层
我觉得可以投诉了
六安论坛
回复
鲜花
臭蛋
使用道具
举报
显身卡
如 初
如 初
当前离线
积分
90
IP卡
狗仔卡
发表于 2016-8-2 14:57
来自手机
|
显示全部楼层
投诉
六安论坛
回复
鲜花
臭蛋
使用道具
举报
显身卡
搞得啥事??
搞得啥事??
当前离线
积分
2486
IP卡
狗仔卡
发表于 2016-8-2 15:02
|
显示全部楼层
还有这个的、滴滴也不怎么样么
六安论坛
回复
鲜花
臭蛋
使用道具
举报
显身卡
别人家的孩子
别人家的孩子
当前离线
积分
3750
IP卡
狗仔卡
发表于 2016-8-2 15:05
|
显示全部楼层
从来没坐过滴滴打车,不清楚
六安论坛
回复
鲜花
臭蛋
使用道具
举报
显身卡
1871239579
1871239579
当前离线
积分
1747
IP卡
狗仔卡
发表于 2016-8-2 20:22
来自手机
|
显示全部楼层
也对,油太贵了
六安论坛
回复
鲜花
臭蛋
使用道具
举报
显身卡
百度也查不到我的老婆在哪
百度也查不到我的老婆在哪
当前离线
积分
1508
IP卡
狗仔卡
发表于 2016-8-3 05:39
来自手机
|
显示全部楼层
很正常了
六安论坛
回复
鲜花
臭蛋
使用道具
举报
显身卡
布丁果果
布丁果果
当前离线
积分
1357
IP卡
狗仔卡
发表于 2016-8-3 09:24
来自手机
|
显示全部楼层
也可以理解的
六安论坛
回复
鲜花
臭蛋
使用道具
举报
显身卡
下雪的云
下雪的云
当前离线
积分
2
IP卡
狗仔卡
发表于 2016-8-3 10:33
来自手机
|
显示全部楼层
六安滴滴真不能跑,5公里以内都亏本
六安论坛
回复
鲜花
臭蛋
使用道具
举报
显身卡
小样静Jing
小样静Jing
当前离线
积分
414
IP卡
狗仔卡
发表于 2016-8-3 15:18
来自手机
|
显示全部楼层
费油啊
六安论坛
回复
鲜花
臭蛋
使用道具
举报
显身卡
下一页 »
1
2
/ 2 页
下一页
返回列表
发新帖
回复
登录
|
注册
高级模式
B
Color
Image
Link
Quote
Code
Smilies
您需要登录后才可以回帖
登录
|
立即注册
本版积分规则
发表回复
回帖并转播
回帖后跳转到最后一页
浏览过的版块
求职招聘
皋城车市
侵权举报:本页面所涉内容为用户发表并上传,相应的法律责任由用户自行承担;本网站仅提供存储服务;如存在侵权问题,请权利人与本网站联系删除!举报微信号:
点击查看