登录
/
注册
全站首页
社区论坛
求职招聘
设为首页
客户端
扫码下载客户端
官方微信
打开微信扫一扫
广告联系
登录
|
注册
搜索
搜索
本版
帖子
用户
用户名
Email
自动登录
找回密码
密码
登录
立即注册
全站首页
社区论坛
求职招聘
签到排行
用户排行
帖子
好友
道具
收藏
勋章
任务
淘帖
动态
日志
相册
分享
记录
留言板
广播
群组
门户
导读
排行榜
设置
我的收藏
退出
门户
房产
装修
汽车
婚嫁
资讯
活动
招聘
相亲
信息
租房
二手房
跳蚤
宠物
招聘
二手车
亲子
手机
社区
茶座
我要买房
找设计
装修家居
交友
职场
生活
网购
情感
皋城车友
找美食
谈婚论嫁
求医
兴趣
验房
走近
六安论坛
»
社区论坛
›
会员之家
›
六安百态
›
六安江淮电机有限公司违法排污,部分生产设备被查封 ...
返回列表
发新帖
回复
阅读
1433
回复
1
[六安事儿]
六安江淮电机有限公司违法排污,部分生产设备被查封
[复制链接]
艾克
艾克
当前离线
积分
918
IP卡
狗仔卡
发表于 2016-11-24 14:39
|
显示全部楼层
|
阅读模式
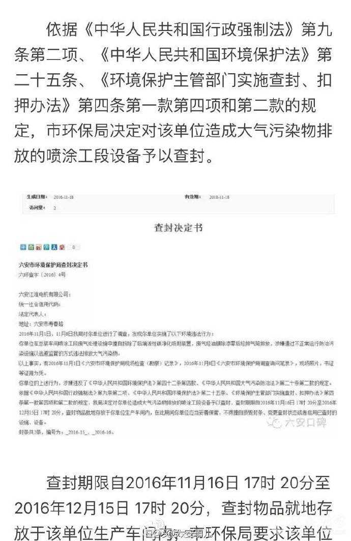
2016年11月1日、11月8日市环保局对
六安
江淮电机有限公司进行了调查,发现该单位有以下几项违法行为,并做出处置。近年来,环保局对大气污染方面的防治和管制加大了力度。您对这样的处置满意吗?
有限公司
,
生产设备
,
违法行为
,
环保局
,
六安
相关帖子
•
好消息,教育部“未来教育行动计划”落户六安!
•
六安一群社会青年聚众斗殴被民警抓个正着,这其中还有一女孩
•
小吃街美食堪忧啊!网曝六安月亮岛某小吃商贩臭水沟里洗粉丝
•
超员、超速、乱涨价...六安这辆去毛坦厂中学的大巴车真是赚大了
•
喝高了吧!六安一男子横躺马路上,语无伦次满身酒气
•
六安6.26国际禁毒日宣传活动现场,居然展出这种东西……
•
六安一5岁男童看表演与妈妈走失,民警将其安全送回家
•
没有买卖就没有杀害!六安一摊贩非法收售野生蛇和青蛙被抓
•
六安一居民家电线老化引发火灾,民警舍身解救灾情
•
天当被,地当床,下雨权当澡水凉!六安一醉汉上身赤裸,酣睡马路边
六安论坛
回复
使用道具
举报
提升卡
置顶卡
沉默卡
喧嚣卡
变色卡
千斤顶
显身卡
小米baby的爷爷
小米baby的爷爷
当前离线
积分
585
IP卡
狗仔卡
发表于 2016-11-24 14:45
|
显示全部楼层
环境问题不容忽视
六安论坛
回复
鲜花
臭蛋
使用道具
举报
显身卡
返回列表
发新帖
回复
登录
|
注册
高级模式
B
Color
Image
Link
Quote
Code
Smilies
您需要登录后才可以回帖
登录
|
立即注册
本版积分规则
发表回复
回帖并转播
回帖后跳转到最后一页
浏览过的版块
社会万象
侵权举报:本页面所涉内容为用户发表并上传,相应的法律责任由用户自行承担;本网站仅提供存储服务;如存在侵权问题,请权利人与本网站联系删除!举报微信号:
点击查看