登录
/
注册
全站首页
社区论坛
求职招聘
设为首页
客户端
扫码下载客户端
官方微信
打开微信扫一扫
广告联系
登录
|
注册
搜索
搜索
本版
帖子
用户
用户名
Email
自动登录
找回密码
密码
登录
立即注册
全站首页
社区论坛
求职招聘
签到排行
用户排行
帖子
好友
道具
收藏
勋章
任务
淘帖
动态
日志
相册
分享
记录
留言板
广播
群组
门户
导读
排行榜
设置
我的收藏
退出
门户
房产
装修
汽车
婚嫁
资讯
活动
招聘
相亲
信息
租房
二手房
跳蚤
宠物
招聘
二手车
亲子
手机
社区
茶座
我要买房
找设计
装修家居
交友
职场
生活
网购
情感
皋城车友
找美食
谈婚论嫁
求医
兴趣
验房
走近
六安论坛
»
社区论坛
›
会员之家
›
六安百态
›
六安本周天气预报!降雨降温还有雪
返回列表
发新帖
回复
阅读
2335
回复
4
[六安民生]
六安本周天气预报!降雨降温还有雪
[复制链接]
ldwl
ldwl
当前离线
积分
1347
IP卡
狗仔卡
发表于 2017-1-10 08:53
|
显示全部楼层
|
阅读模式
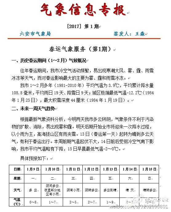
【一周天气】根据最新气象资料分析,今明两天我市多云转阴,气象条件不利于污染物的扩散、消除,易出现雾和霾。明天后期开始全市将迎来一次降水过程,以小雨为主,高海拔山区有雨夹雪。13日(春运第一天)起转为晴到多云天气,有利于春运出行。本周前期气温起伏不大,14日前后受弱冷空气南下影响,我市平均气温略有下降,15日早晨最低气温-2~0℃。
天气预报
,
冷空气南下
,
降温
,
污染物
相关帖子
•
冷死了!6℃,六安秒回冬…后天20℃,就问你怕不怕?
•
狂降8°C!雷暴+大风+降温,六安接下来全是雨,高考期间天气...
•
老人摔倒致头部受伤,这一刻,蜀黍只恨自己的身躯不够宽阔
•
这两起车祸真可怕,一起是在隧道起火,一起涉及一辆校车
六安论坛
回复
使用道具
举报
提升卡
置顶卡
沉默卡
喧嚣卡
变色卡
千斤顶
显身卡
漂亮女人
漂亮女人
当前离线
积分
2499
IP卡
狗仔卡
发表于 2017-1-10 09:15
|
显示全部楼层
你真是再说瞎话呀 哪有雨雪
六安论坛
回复
鲜花
臭蛋
使用道具
举报
显身卡
绝地神枪
绝地神枪
当前离线
积分
2329
IP卡
狗仔卡
发表于 2017-1-10 15:21
|
显示全部楼层
看来这周难熬
六安论坛
回复
鲜花
臭蛋
使用道具
举报
显身卡
为人民服务来了
为人民服务来了
当前离线
积分
1058
IP卡
狗仔卡
发表于 2017-1-10 15:21
|
显示全部楼层
今年到现在才下一场雪
六安论坛
回复
鲜花
臭蛋
使用道具
举报
显身卡
木幡龙
木幡龙
当前离线
积分
241
IP卡
狗仔卡
发表于 2017-1-11 10:09
|
显示全部楼层
扯淡
六安论坛
回复
鲜花
臭蛋
使用道具
举报
显身卡
返回列表
发新帖
回复
登录
|
注册
高级模式
B
Color
Image
Link
Quote
Code
Smilies
您需要登录后才可以回帖
登录
|
立即注册
本版积分规则
发表回复
回帖并转播
回帖后跳转到最后一页
浏览过的版块
求职招聘
皋城美食
跳蚤市场
侵权举报:本页面所涉内容为用户发表并上传,相应的法律责任由用户自行承担;本网站仅提供存储服务;如存在侵权问题,请权利人与本网站联系删除!举报微信号:
点击查看