• 阅读1376
  • 回复1

曾经创业板第一白富美,如今怎么成了“在逃犯”?

[复制链接]
发表于 2017-1-10 09:07 | 显示全部楼层 |阅读模式
编者按
周末一则消息引爆了财经界。原金龙机电董事金美欧据传涉嫌挪用5100万元资金,“刑拘在逃”。1月9日,金龙机电发布公告,澄清了该传言。但是,事件背后仍然有诸多疑问待解。有业内人士向老赵透露,金美欧的确出过事,但具体原因不知。到底是什么事呢?老赵来给大家扒一扒。
1.jpg
金美欧

正文
曾经创业板第一白富美,如今怎么成了“在逃犯”?
周末一则消息传遍了财经界,导致众多记者朋友周末无休,跑遍浙江,天津,陕西。
事情简单描述下。
1月7日晚间,一份《在逃人员登记信息表》在网络流传,表中显示浙江乐清籍人士金美欧涉嫌挪用5100万元资金,“刑拘在逃”。通过对出生日期、籍贯等关键信息的核对,媒体一致认为该女子正是金龙机电实控人金绍平之女。
消息传出后,媒体一哄而上,采访了金龙机电的相关人士以及金美欧本人。
结果是,各方全部否认该传言。
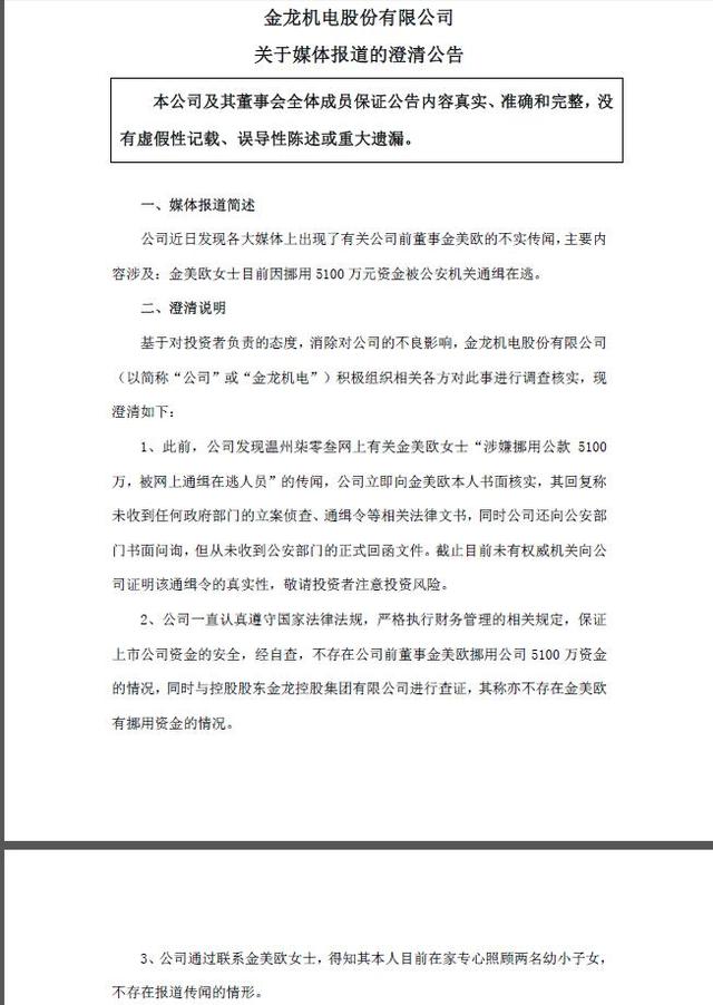
1月9号,上市公司金龙机电也发布公告,澄清了该传言。
2.jpg
公告
简而言之,就是全盘否认,没有挪用公款,也没有在逃,而是在家照顾子女。
到底谁对谁错?老赵问了下以前的记者朋友,一名资深调查记者向老赵透露,现在基本能确认的是金美欧在12月5日被抓,后来可能又放了出来。
金龙机电的公告也显示,2016年12月7日,公司于当年12月5日收到董事金美欧女士提交的书面辞职报告。由于个人原因,金美欧请求辞去公司第三届董事会董事职务及第三届董事会审计委员会委员职务,辞职后,金美欧将不在公司任职。
公开资料显示,金美欧生于1984年,2008年10月至2015年4月任金龙机电董事、副总经理,同时金美欧还兼任金龙控股集团旗下温州金龙船务有限公司董事长。因相貌出众且25岁身家便逼近3亿元,金美欧曾被媒体誉为创业板第一“白富美”。
3.jpg
上市7年套现3亿,金美欧投资旅游地产等行业
据老赵统计,2009年金龙机电上市以来,金美欧作为创始人金绍平的女儿,累计套现3.07亿元,且质押2400万股限售股。目前持股市值4.1亿元。
套现后,金美欧投资多家公司,其中最大的一笔投资是房地产领域。金美欧是天津乐宝乐尔的股东,该公司注册资本1亿元,其中金美欧出资5100万元。工商资料显示,天津乐宝乐尔持有天津维多利亚100%股权,后者则是东方环球影城项目的开发商
东方环球影城官方网站在介绍该主题乐园时表示,其娱乐价值将超过美国本土的迪斯尼和韩国首尔的乐天世界,建成以后将是世界最大的室内主题公园。
4.jpg
天津媒体曾报道称,东方环球影城预计将在2016年开业,年可接待游客500万人次,实现年营业收入10亿元,利税4.5亿元。
然而,从目前来看,东方环球影城2016年开业的计划显然已经落空。1月8日,记者在位于天津市西青区的项目现场看到,该项目的主题乐园目前只是完成了部分钢结构的搭建。
不知道传言中的5100万元跟金美欧对天津乐宝乐尔5100万元的投资是否是巧合,也许有一定的关联。
除了投资影城外,金美欧还投资了上海欧雷特投资管理有限公司,上海新中泰电器有限公司,上海柯叶投资管理有限公司,乐宝(天津)光影技术有限公司。从投资领域看,涉猎比较广泛。
金龙机电员工持股计划浮亏31%
5.jpg
金龙机电员工持股计划规模为1.5亿元,其中,员工自筹部分5000万元,全额认购成长2号资管计划次级份额;银行出资1亿元认购优先级份额。员工持股计划参与对象包括董事长金绍平、总经理廖永涛、执行总裁Tjoa Mui Liang在内的12名董监高。金邵平出资900万元;廖永涛、Tjoa Mui Liang出资均为700万元;其余9人各出资300万元。
2015年12月,金龙机电宣布员工持股计划完成建仓,累计购买650.52万股,占公司总股本的0.96%,均价为23.05元/股。截至1月9日,金龙机电股价已跌至15.8元,股价浮亏31.45%,账面浮亏4718万元。
金龙机电是一家专注于超小型维特电机的研发、生产和销售的高新技术企业,国内最大的微特电机生产企业,产品主要是传统马达和线性马达。手机马达出货量约占全球出货量20-25%。2016年前三季度营业收入为23.96亿元,同比增长10.76%;归属于上市公司股东的净利润为1.42亿元,同比下降55.69%。收入增长主要原因为公司触摸显示模组相关产品销售大幅增加。净利润下滑主要原因为线性马达产品销量减少,利润同比下降。
今天早上,受传言利空影响,金龙机电一度大跌近5%,不过尾盘一度拉红,收盘仅微跌0.19%。可见其抗跌性还是比较强的。
去年,公司进行了增发融资,增发价18.1元,共计融资25亿元。以今天收盘价算,机构已经浮亏12.7%。由于有机构参与定增,因此不排除今天机构进行自救。
不管怎么,金龙机电由于是家族企业,这次事件也暴露出公司管理上的一些问题。所以对该股,我觉得有雷股的可能,虽然下跌了不少,但是不建议投资者参与。

六安论坛
发表于 2017-1-10 10:40 来自手机 | 显示全部楼层
[s:1246][s:1255][s:1255][s:1246][s:1255]
六安论坛
回复 鲜花 臭蛋

使用道具 举报

高级模式
B Color Image Link Quote Code Smilies |上传

本版积分规则

侵权举报:本页面所涉内容为用户发表并上传,相应的法律责任由用户自行承担;本网站仅提供存储服务;如存在侵权问题,请权利人与本网站联系删除!举报微信号:点击查看