登录
/
注册
全站首页
社区论坛
求职招聘
设为首页
客户端
扫码下载客户端
官方微信
打开微信扫一扫
广告联系
登录
|
注册
搜索
搜索
本版
帖子
用户
用户名
Email
自动登录
找回密码
密码
登录
立即注册
全站首页
社区论坛
求职招聘
签到排行
用户排行
帖子
好友
道具
收藏
勋章
任务
淘帖
动态
日志
相册
分享
记录
留言板
广播
群组
门户
导读
排行榜
设置
我的收藏
退出
门户
房产
装修
汽车
婚嫁
资讯
活动
招聘
相亲
信息
租房
二手房
跳蚤
宠物
招聘
二手车
亲子
手机
社区
茶座
我要买房
找设计
装修家居
交友
职场
生活
网购
情感
皋城车友
找美食
谈婚论嫁
求医
兴趣
验房
走近
六安论坛
»
社区论坛
›
会员之家
›
六安百态
›
word天!今日霍山最高气温达到39.4℃,强势封顶安徽高温 ...
返回列表
发新帖
回复
阅读
2026
回复
6
[六安事儿]
word天!今日霍山最高气温达到39.4℃,强势封顶安徽高温榜榜首
火
[复制链接]
天涯路
天涯路
当前离线
积分
1062
IP卡
狗仔卡
发表于 2017-7-18 15:03
|
显示全部楼层
|
阅读模式
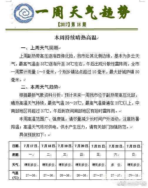
今日午后,安徽老牌高温大县--霍山县最高气温达到39.4℃,强势封顶安徽高温榜榜首,就连整个华东地区超过39℃的国家站也是凤毛菱角!霍山到底有多热?看第二张图,下午15时全国高温top10,险些被内蒙古屠榜,华东仅霍山县入围全国前十!根据@
六安
气象 最新周报,未来一周六安全市高温持续,暑热无缓解可能性。
六安论坛
回复
使用道具
举报
提升卡
置顶卡
沉默卡
喧嚣卡
变色卡
千斤顶
显身卡
你八股
你八股
当前离线
积分
727
IP卡
狗仔卡
发表于 2017-7-18 15:04
|
显示全部楼层
666
六安论坛
回复
鲜花
臭蛋
使用道具
举报
显身卡
梦媛
梦媛
当前离线
积分
1538
IP卡
狗仔卡
发表于 2017-7-18 15:06
|
显示全部楼层
华东最热看霍山
六安论坛
回复
鲜花
臭蛋
使用道具
举报
显身卡
火火火火
火火火火
当前离线
积分
1493
IP卡
狗仔卡
发表于 2017-7-18 15:10
|
显示全部楼层
这就厉害了哈
六安论坛
回复
鲜花
臭蛋
使用道具
举报
显身卡
莨绸清风
莨绸清风
当前离线
积分
942
IP卡
狗仔卡
发表于 2017-7-18 15:11
|
显示全部楼层
这还让不让人活啊
六安论坛
回复
鲜花
臭蛋
使用道具
举报
显身卡
杨姐姐
杨姐姐
当前离线
积分
1285
IP卡
狗仔卡
发表于 2017-7-18 15:13
|
显示全部楼层
乖乖,这是要逆天的节奏啊
六安论坛
回复
鲜花
臭蛋
使用道具
举报
显身卡
1871239579
1871239579
当前离线
积分
1747
IP卡
狗仔卡
发表于 2017-7-18 21:20
来自手机
|
显示全部楼层
热热热热热热
六安论坛
回复
鲜花
臭蛋
使用道具
举报
显身卡
返回列表
发新帖
回复
登录
|
注册
高级模式
B
Color
Image
Link
Quote
Code
Smilies
您需要登录后才可以回帖
登录
|
立即注册
本版积分规则
发表回复
回帖并转播
回帖后跳转到最后一页
浏览过的版块
垂钓乐园
侵权举报:本页面所涉内容为用户发表并上传,相应的法律责任由用户自行承担;本网站仅提供存储服务;如存在侵权问题,请权利人与本网站联系删除!举报微信号:
点击查看