• 阅读2086
  • 回复0

[最新行情] 要买车的抓紧了!明年起,买车可能要多花钱了

[复制链接]
发表于 2017-9-26 16:13 | 显示全部楼层 |阅读模式
360截图20170926161349823.jpg 360截图20170926161359191.jpg
驾考新规,有这些变化

  其实这次新标准,主要的变化在科二和科三上。科二难度增加了不少,科三更是和实际驾车情况进行了更多的接轨。

  倒库和侧方停车有了时间限制,超时就不合格。

  科目二主要修改内容


360截图20170926161422951.jpg


  科目三主要修改内容
360截图20170926161438335.jpg 360截图20170926161450328.jpg

  还有更扎心的……

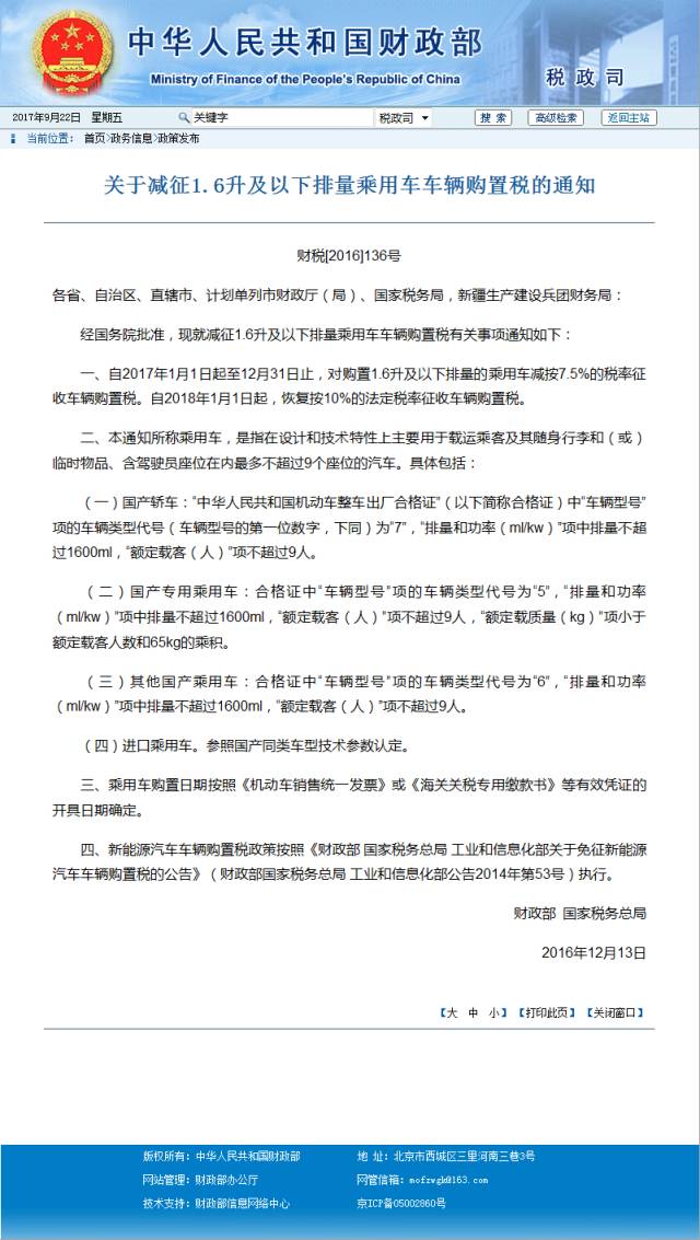
从2018年1月1日起
1.6升及以下汽车购置税
将恢复10%的税率
而现在只要7.5%
640.jpg
360截图20170926161522272.jpg


  简单举个例子:消费者购买一辆20万元的车(1.6升以下)

  2017年12月31日以前购车可以享受7.5%的购置税优惠:200000÷1.17×7.5%=12820元。

  2018年1月1日以后,购置税率恢复到10%购置税是:200000÷1.17×10%=17094元。

  前后相差:4274元。


4274元能干啥?
或许
能加几个月的油
买几年的交强险
交几年的物业费
......
360截图20170926161230847.jpg QQ截图20170729171242.jpg

六安论坛
您需要登录后才可以回帖 登录 | 立即注册

本版积分规则

侵权举报:本页面所涉内容为用户发表并上传,相应的法律责任由用户自行承担;本网站仅提供存储服务;如存在侵权问题,请权利人与本网站联系删除!举报微信号:点击查看