登录
/
注册
全站首页
社区论坛
求职招聘
设为首页
客户端
扫码下载客户端
官方微信
打开微信扫一扫
广告联系
登录
|
注册
搜索
搜索
本版
帖子
用户
用户名
Email
自动登录
找回密码
密码
登录
立即注册
全站首页
社区论坛
求职招聘
签到排行
用户排行
帖子
好友
道具
收藏
勋章
任务
淘帖
动态
日志
相册
分享
记录
留言板
广播
群组
门户
导读
排行榜
设置
我的收藏
退出
门户
房产
装修
汽车
婚嫁
资讯
活动
招聘
相亲
信息
租房
二手房
跳蚤
宠物
招聘
二手车
亲子
手机
社区
茶座
我要买房
找设计
装修家居
交友
职场
生活
网购
情感
皋城车友
找美食
谈婚论嫁
求医
兴趣
验房
走近
六安论坛
»
社区论坛
›
会员之家
›
社会万象
›
牢记!海外留学先补“安全课”!
返回列表
发新帖
回复
阅读
1579
回复
0
牢记!海外留学先补“安全课”!
[复制链接]
45264
45264
当前离线
积分
2045
IP卡
狗仔卡
发表于 2017-11-17 15:00
|
显示全部楼层
|
阅读模式
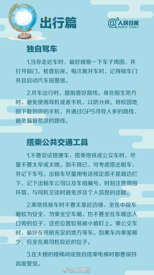
据媒体报道,2016年至今公开报道的中国留学生遇害事件已有30多起。身处海外,安全第一!遇紧急情况拨打12308;租房时检查门窗,丢了钥匙及时换锁;关闭手机照片定位功能…这些你都了解吗?在外社交都要注意什么?正值留学申请季,戳图学习↓
快速回复
六安论坛
回复
使用道具
举报
提升卡
置顶卡
沉默卡
喧嚣卡
变色卡
千斤顶
显身卡
返回列表
发新帖
回复
登录
|
注册
高级模式
B
Color
Image
Link
Quote
Code
Smilies
|
上传
点击附件文件名添加到帖子内容中
描述
本版积分规则
发表回复
回帖并转播
回帖后跳转到最后一页
浏览过的版块
求职招聘
侵权举报:本页面所涉内容为用户发表并上传,相应的法律责任由用户自行承担;本网站仅提供存储服务;如存在侵权问题,请权利人与本网站联系删除!举报微信号:
点击查看