登录
/
注册
全站首页
社区论坛
求职招聘
设为首页
客户端
扫码下载客户端
官方微信
打开微信扫一扫
广告联系
登录
|
注册
搜索
搜索
本版
帖子
用户
用户名
Email
自动登录
找回密码
密码
登录
立即注册
全站首页
社区论坛
求职招聘
签到排行
用户排行
帖子
好友
道具
收藏
勋章
任务
淘帖
动态
日志
相册
分享
记录
留言板
广播
群组
门户
导读
排行榜
设置
我的收藏
退出
门户
房产
装修
汽车
婚嫁
资讯
活动
招聘
相亲
信息
租房
二手房
跳蚤
宠物
招聘
二手车
亲子
手机
社区
茶座
我要买房
找设计
装修家居
交友
职场
生活
网购
情感
皋城车友
找美食
谈婚论嫁
求医
兴趣
验房
走近
六安论坛
»
社区论坛
›
会员之家
›
六安百态
›
即日起至明年1月底,六安全面停止易扬尘作业施工 ...
返回列表
发新帖
回复
阅读
1215
回复
3
[六安事儿]
即日起至明年1月底,六安全面停止易扬尘作业施工
[复制链接]
皖西学院1号
皖西学院1号
当前离线
积分
3743
IP卡
狗仔卡
发表于 2018-12-11 08:50
|
显示全部楼层
|
阅读模式
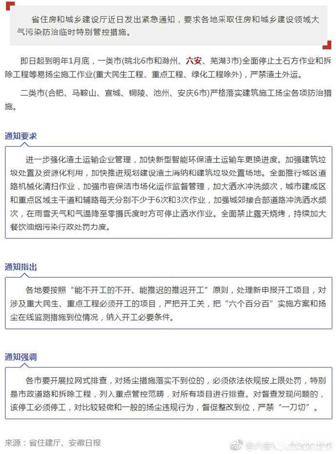
省住房和城乡建设厅近日发出紧急通知,要求各地采取住房和城乡建设领域大气污染防治临时特别管控措施。即日起到明年1月底,一类市(皖北6市和滁州、
六安
、芜湖3市)全面停止土石方作业和拆除工程等易扬尘施工作业(重大民生工程、重点工程、绿化工程除外),严禁渣土外运。
六安论坛
回复
使用道具
举报
提升卡
置顶卡
沉默卡
喧嚣卡
变色卡
千斤顶
显身卡
z520
z520
当前离线
积分
1689
IP卡
狗仔卡
发表于 2018-12-11 10:38
|
显示全部楼层
好的,我知道了
六安论坛
回复
鲜花
臭蛋
使用道具
举报
显身卡
木三毂四
木三毂四
当前离线
积分
1086
IP卡
狗仔卡
发表于 2018-12-11 10:38
|
显示全部楼层
干的漂亮
六安论坛
回复
鲜花
臭蛋
使用道具
举报
显身卡
低调学长
低调学长
当前离线
积分
339
IP卡
狗仔卡
发表于 2018-12-11 10:39
|
显示全部楼层
光明路南侧地块前些日子几台挖掘机在作业
六安论坛
回复
鲜花
臭蛋
使用道具
举报
显身卡
返回列表
发新帖
回复
登录
|
注册
高级模式
B
Color
Image
Link
Quote
Code
Smilies
您需要登录后才可以回帖
登录
|
立即注册
本版积分规则
发表回复
回帖并转播
回帖后跳转到最后一页
浏览过的版块
情感空间
六安新周报
谈婚论嫁
六安大地影院
侵权举报:本页面所涉内容为用户发表并上传,相应的法律责任由用户自行承担;本网站仅提供存储服务;如存在侵权问题,请权利人与本网站联系删除!举报微信号:
点击查看