• 阅读8376
  • 回复32

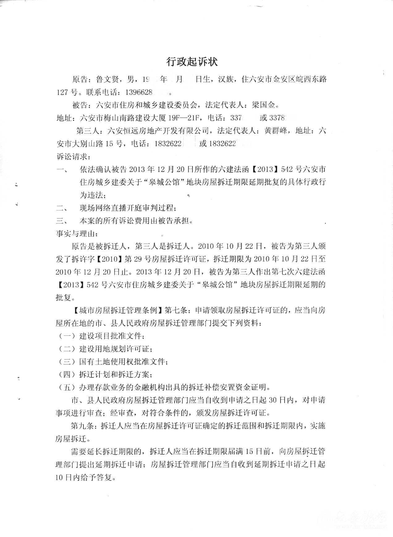
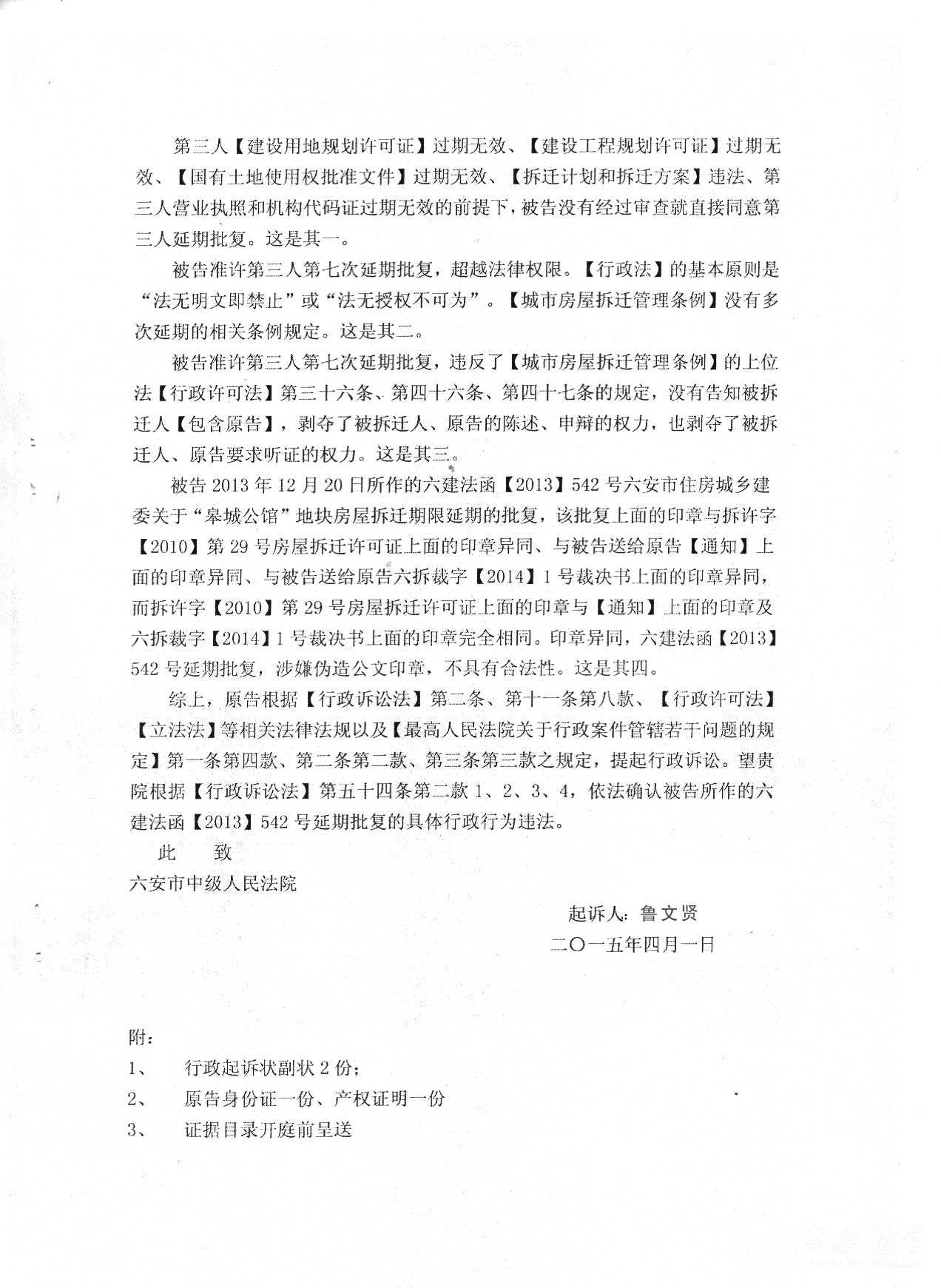
[六安事儿] 致六安市中级人民法院胡志刚院长的一封信

 火... [复制链接]
发表于 2015-4-15 10:50 | 显示全部楼层 |阅读模式
六安市中级人民法院胡志刚院长的一封信
尊敬的胡院长:                                                              
本人于二〇一五年四月七日通过特快专递向贵院行政庭朱庭长寄去了一份【行政起诉状】及其相关证据材料;次日下午向贵院立案庭呈送了同样的【行政起诉状】及其相关证据材料,现已过七日未予立案。                                                                    
根据中华人民共和国【行政诉讼法】第二条 公民、法人或者其他组织认为行政机关和行政机关工作人员的具体行政行为侵犯其合法权益,有权依照本法向人民法院提起诉讼。                                    
第四十二条 人民法院接到起诉状,经审查,应当在七日内立案或者作出裁定不予受理。原告对裁定不服的,可以提起上诉。
   【最高人民法院关于行政案件管辖若干问题的规定】第一条第四                  
款、第二条第二款、第三条第三款之规定,请求贵院及时立案或者作出裁定不予立案。
    特此致信
六安市中级人民法院
                                                                     
致信人:鲁文贤
二〇一五年四月十五日

更多图片 小图 大图
组图打开中,请稍候......
六安论坛
 楼主| 发表于 2015-4-15 15:45 | 显示全部楼层
法治社会,不能剥夺当事人的诉权。能立案就立,不能立案就作出一个裁定。
六安论坛
回复 鲜花 臭蛋

使用道具 举报

 楼主| 发表于 2015-4-15 21:50 | 显示全部楼层
如果法院在7日内既不立案,也不作出裁定,便是不作为。不作为就是司法腐败。
六安论坛
回复 鲜花 臭蛋

使用道具 举报

发表于 2015-4-15 22:10 来自手机 | 显示全部楼层
某幼儿园收取工作押金,已违反劳动法,辞职后拒绝返还押金!投诉什么单位可以及时讨回押金!胡志刚院长请指点
六安论坛
回复 鲜花 臭蛋

使用道具 举报

发表于 2015-4-16 07:49 | 显示全部楼层
{:1043:}{:1043:}{:1043:}{:1043:}{:1043:}
六安论坛
回复 鲜花 臭蛋

使用道具 举报

发表于 2015-4-16 07:49 | 显示全部楼层
这又是个什么情况啊~~
六安论坛
回复 鲜花 臭蛋

使用道具 举报

发表于 2015-4-16 08:36 | 显示全部楼层
{:1032:}{:1032:}{:1032:}{:1032:}{:1032:}
六安论坛
回复 鲜花 臭蛋

使用道具 举报

发表于 2015-4-16 08:36 | 显示全部楼层
{:soso_e132:}{:soso_e132:}{:soso_e132:}{:soso_e132:}{:soso_e132:}
六安论坛
回复 鲜花 臭蛋

使用道具 举报

 楼主| 发表于 2015-4-16 23:50 | 显示全部楼层
      今天是二〇一五年四月十六日,下午在六安市中级人民法院第一法庭,开庭审理上诉人鲁文贤诉被上诉人六安市住建委违法裁决撤销一案。
    上诉人认为,六拆裁字【2014】1号裁决书的合法性取决于三个方面:
一、第三人恒远开发商的资质是否合法;
二、六公房估字【2014】第0950号评估报告书是否合法;
三、六拆裁字【2014】1号裁决书的裁决程序是否合法
    如果第三人资质无效,裁决书的合法性就不存在了。因此,法庭首先要对第三人的资质进行审查。这是正能量,一针见血。结案快。
六安论坛
回复 鲜花 臭蛋

使用道具 举报

 楼主| 发表于 2015-4-17 09:41 | 显示全部楼层
昨天下午的开庭,诉非所审,跑题了。重点是对上诉人的商业房地产进行审查,而不对第三人的资质进行审查。也不对被上诉人的违法裁决进行审查。从庭审笔录来看,上诉人所说的重点的、要害的、核心问题却没有文字显示,庭审笔录的故意错误让人联想。这种诉非所审的开庭,避重就轻,避大就小,实在难以体现司法的正能量。
走出法庭,难以消除上诉人心中的阴影,除了“卖拐”,就是“忽悠”,小老百姓渴望公平正义,比登天还难!
六安论坛
回复 鲜花 臭蛋

使用道具 举报

您需要登录后才可以回帖 登录 | 立即注册

本版积分规则

侵权举报:本页面所涉内容为用户发表并上传,相应的法律责任由用户自行承担;本网站仅提供存储服务;如存在侵权问题,请权利人与本网站联系删除!举报微信号:点击查看