登录
/
注册
全站首页
社区论坛
求职招聘
设为首页
客户端
扫码下载客户端
官方微信
打开微信扫一扫
广告联系
登录
|
注册
搜索
搜索
本版
帖子
用户
用户名
Email
自动登录
找回密码
密码
登录
立即注册
全站首页
社区论坛
求职招聘
签到排行
用户排行
帖子
好友
道具
收藏
勋章
任务
淘帖
动态
日志
相册
分享
记录
留言板
广播
群组
门户
导读
排行榜
设置
我的收藏
退出
门户
房产
装修
汽车
婚嫁
资讯
活动
招聘
相亲
信息
租房
二手房
跳蚤
宠物
招聘
二手车
亲子
手机
社区
茶座
我要买房
找设计
装修家居
交友
职场
生活
网购
情感
皋城车友
找美食
谈婚论嫁
求医
兴趣
验房
走近
六安论坛
»
社区论坛
›
会员之家
›
社会万象
›
民警技侦定位心仪女子 殴打拘禁后强奸未遂 ...
返回列表
发新帖
回复
阅读
1178
回复
0
民警技侦定位心仪女子 殴打拘禁后强奸未遂
[复制链接]
身高170
身高170
当前离线
积分
1632
IP卡
狗仔卡
发表于 2015-10-12 13:57
|
显示全部楼层
|
阅读模式
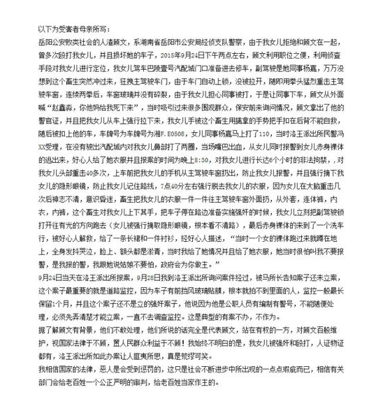
(举报帖中,赵鑫淼母亲所写的控诉。)
(举报帖中称顾文在赵某淼的车上划的“死”字)
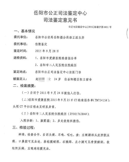
(赵鑫淼的司法鉴定意见书)
新湖南10月12日讯(记者 戴鹏 袁礼成)今日,新湖南记者从岳阳市公安局获悉,岳阳警方正在依法查处涉嫌“殴打强奸女性”涉警案。
近日,岳阳市岳阳楼区的24岁女孩赵某淼和家人,向华声在线投诉直通车发帖举报称岳阳市公安局经侦支队民警顾文,涉嫌“殴打强奸女性”。
举报贴称,顾文系赵某淼的追求者,在赵明确拒绝与顾文的追求后。顾文于9月26日,非法动用技侦手段对赵某淼进行定位。并在岳阳市巴陵壹号汽配城门口,对刚从武汉出差回岳阳的赵鑫淼进行殴打。
随后,顾文又挟持赵某淼逃离殴打现场,继续殴打并拘禁赵长达6个多小时。期间顾文企图强奸赵某淼,未遂。
当晚8时许,赵某淼趁机逃脱,并报警。
据举报贴,赵某淼逃的报案,由岳阳楼区公安分局洛王派出所出警。但在28日赵家人却被派出所告知“(顾文是)公职人员有编制有警号,不能随便处理,必须先弄清楚才能立案”。
岳阳市公安局已成立专案组开展调查,并邀请人大代表、政协委员及行风监督员参与监督,确保案件查处公正透明。
现初步查明,顾文与赵某淼于2015年3月通过婚恋网站相识,后确定恋爱关系并同居生活。
9月24日警方接到报案后,立即按程序受理并开展调查,相关案情正在进一步查证之中。
事发后,顾文已被执行禁闭,目前已停止执行职务,接受调查。
调查处理结果将通过新闻媒体及时向社会公布。
新湖南将持续关注该事件。
文章来源:湖南日报社“新湖南”客户端
快速回复
六安论坛
回复
使用道具
举报
提升卡
置顶卡
沉默卡
喧嚣卡
变色卡
千斤顶
显身卡
返回列表
发新帖
回复
登录
|
注册
高级模式
B
Color
Image
Link
Quote
Code
Smilies
|
上传
点击附件文件名添加到帖子内容中
描述
本版积分规则
发表回复
回帖并转播
回帖后跳转到最后一页
侵权举报:本页面所涉内容为用户发表并上传,相应的法律责任由用户自行承担;本网站仅提供存储服务;如存在侵权问题,请权利人与本网站联系删除!举报微信号:
点击查看