登录
/
注册
全站首页
社区论坛
求职招聘
设为首页
客户端
扫码下载客户端
官方微信
打开微信扫一扫
广告联系
登录
|
注册
搜索
搜索
本版
帖子
用户
用户名
Email
自动登录
找回密码
密码
登录
立即注册
全站首页
社区论坛
求职招聘
签到排行
用户排行
帖子
好友
道具
收藏
勋章
任务
淘帖
动态
日志
相册
分享
记录
留言板
广播
群组
门户
导读
排行榜
设置
我的收藏
退出
门户
房产
装修
汽车
婚嫁
资讯
活动
招聘
相亲
信息
租房
二手房
跳蚤
宠物
招聘
二手车
亲子
手机
社区
茶座
我要买房
找设计
装修家居
交友
职场
生活
网购
情感
皋城车友
找美食
谈婚论嫁
求医
兴趣
验房
走近
六安论坛
»
社区论坛
›
会员之家
›
六安百态
›
便民啦!六安自4月1日起免费办理婚姻登记和收养登记 ...
返回列表
发新帖
回复
阅读
1126
回复
3
[六安事儿]
便民啦!六安自4月1日起免费办理婚姻登记和收养登记
火
[复制链接]
火火火火
火火火火
当前离线
积分
1493
IP卡
狗仔卡
发表于 2017-4-5 13:47
|
显示全部楼层
|
阅读模式
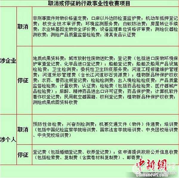
4月5日,记者从市民政部门获悉,从2017年4月1日起不再向任何当事人收取婚姻和收养登记费用。为方便群众,简化流程,提高效率,确保此项惠民利民举措落到实处,全市各级民政部门严格落实通知规定,与全国同步停征。即日起,凡是符合登记条件的当事人在办理婚姻登记和收养登记业务时,不再收取登记费用。
婚姻登记
,
民政部门
,
当事人
,
六安
,
惠民
相关帖子
•
好消息,教育部“未来教育行动计划”落户六安!
•
六安一群社会青年聚众斗殴被民警抓个正着,这其中还有一女孩
•
小吃街美食堪忧啊!网曝六安月亮岛某小吃商贩臭水沟里洗粉丝
•
超员、超速、乱涨价...六安这辆去毛坦厂中学的大巴车真是赚大了
•
喝高了吧!六安一男子横躺马路上,语无伦次满身酒气
•
六安6.26国际禁毒日宣传活动现场,居然展出这种东西……
•
六安一5岁男童看表演与妈妈走失,民警将其安全送回家
•
没有买卖就没有杀害!六安一摊贩非法收售野生蛇和青蛙被抓
•
六安一居民家电线老化引发火灾,民警舍身解救灾情
•
天当被,地当床,下雨权当澡水凉!六安一醉汉上身赤裸,酣睡马路边
六安论坛
回复
使用道具
举报
提升卡
置顶卡
沉默卡
喧嚣卡
变色卡
千斤顶
显身卡
樱花殇
樱花殇
当前离线
积分
6203
IP卡
狗仔卡
发表于 2017-4-5 14:17
|
显示全部楼层
这个可以有
六安论坛
回复
鲜花
臭蛋
使用道具
举报
显身卡
梅山路
梅山路
当前离线
积分
29046
IP卡
狗仔卡
发表于 2017-4-5 14:17
|
显示全部楼层
本来就不应该收费
六安论坛
回复
鲜花
臭蛋
使用道具
举报
显身卡
无情公子
无情公子
当前离线
积分
825
IP卡
狗仔卡
发表于 2017-4-11 14:10
来自手机
|
显示全部楼层
好
六安论坛
回复
鲜花
臭蛋
使用道具
举报
显身卡
返回列表
发新帖
回复
登录
|
注册
高级模式
B
Color
Image
Link
Quote
Code
Smilies
您需要登录后才可以回帖
登录
|
立即注册
本版积分规则
发表回复
回帖并转播
回帖后跳转到最后一页
浏览过的版块
情感空间
社会万象
侵权举报:本页面所涉内容为用户发表并上传,相应的法律责任由用户自行承担;本网站仅提供存储服务;如存在侵权问题,请权利人与本网站联系删除!举报微信号:
点击查看