• 阅读3733
  • 回复16

[六安事儿] 9月份,六安市商品房销量有所下降,销售均价5897.4元/平方米

 火.. [复制链接]
发表于 2017-10-18 11:20 | 显示全部楼层 |阅读模式
    9月份,全市商品房销售面积49.5万平方米,同比下降58.3%,环比下降20.7%;销售金额29.2亿元,同比下降48.3%,环比下降21.4%;销售均价5897.4元/平方米,同比增长24.1%,环比下降0.9%。其中商品住宅销售面积39.7万平方米,同比下降63.9%,环比下降25.3%;销售金额22.5亿元,同比下降56.4%,环比下降27.4%;销售均价5660.4元/平方米,同比增长20.6%,环比下降2.8%。
1.jpg
    2017年1-9月全市商品房销售面积657.9万平方米,同比下降1.7%;销售金额377.0亿元,同比增长22.8%;销售均价5730.8元/平方米,同比增长24.9%。其中商品住宅销售面积547.5万平方米,同比下降7.7%;销售金额309.0亿元,同比增长19.2%;销售均价5644.8元/平方米,同比增长29.1%。
2.jpg
    库存方面,截至2017年9月底,全市商品房可售面积783.8万平方米,其中住宅502.7万平方米、非住宅281.1万平方米,商品房库存量较上月上涨了59.4万平方米,住宅库存上升了81.3万平方米,非住宅库存下降了21.9万平方米。按照省住建厅去化周期计算方式,全市商品房去化周期22.9个月,其中住宅去化周期15.7个月,非住宅去化周期127.8个月。市区商品房可售面积503.8万平方米,其中住宅344.1万平方米,非住宅159.7万平方米。按照市统计局近3年的月均销售数据计算,商品房去化周期21.2个月,其中住宅去化周期16.5个月,非住宅去化周期56.2个月。(姜天 六安市住建委)

炒房的要哭了!六安多部门联合放大招,限房价、竞地价!



重磅消息!
六安还没买房的有福啦!
六安房市又出新政!

炒作六安房价的坏人可以休息几天了。
别和我说什么
地铁、城铁、机场、宇宙飞船
.......
六安房市限价时代已经到来

继ZF发布的限购政策外
六安颁布“限售”政策
①备案价明显高于周边项目或同项目上期价格,不接受备案;
②3个月内重新备案涨幅不能超过5%;
③二套房公积金贷款执行基准利率的1.1倍;
④新购住房满2年才能买卖交易。
“限价”政策
现在楼盘在房管局备案时,ZF都会有备案最高价限制。价格备案时不能太高、三个月之内备案价不能超高5%!
银行政策的实施
国有四大银行,基本上都上涨了贷款的利率,利率的上涨,也在一方面压制了房价过高!除了提高利率,一些银行对于放款的速度、审核越来越严、越来越慢。放款速度慢,会在某些方面给开发商造成资金压力大,无法保证开发商的现金流畅通
0.jpg

关于住宅用地限房价竞地价的通知
根据《六安市住房城乡建委 六安市发改委 六安市国土局 六安市公积金中心关于进一步促进房地产市场平稳健康发展的意见》(六建房〔2017〕84号)有关精神,经六安市人民ZF同意,决定对六国土资告〔2017〕5号、六金国土资告〔2017〕5号、六金国土资告〔2017〕6号出让公告中的住宅用地采取“限房价、竞地价”方式实施。具体内容详见下表:
00.jpg
六安市发展和改革委员会
六安市住房和城乡建设委员会
六安市国土资源局
六安市公共资源交易中心
2017年9月4日
这些地在哪?
附近的小区价格多少?
一起来看看吧。
位置:地块位于河西景观大道以西、西环路以北。
价格:均价6400元/㎡,最高价6800元/㎡
11.jpg
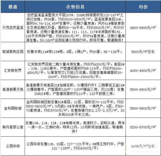
附近楼盘现有的价格表
22.jpg
六出2017-14号 大别山路以北、磨子潭路以西
位置:地块位于大别山路以北、磨子潭路以西。
价格:均价7400元/㎡,最高价7800元/㎡
44.jpg
附近楼盘现有的价格表
55.png

六出2017-15号 淠河北路以东、光华路以北
位置:地块位于淠河北路以东、光华路以北。
价格:均价7400元/㎡,最高价7800元/㎡
88.png
附近楼盘现有的价格表
77.jpg

六出2017-16号 迎宾大道以东、皋城东路以北
位置:地块位于迎宾大道以东、皋城东路以北。
价格:均价6000元/㎡,最高价6400元/㎡
111.jpg
附近楼盘现有的价格表
222.png
六出2017-17号 寿春路以南、安丰路以东
位置:地块位于寿春路以南、安丰路以东。
价格:均价4900元/㎡,最高价5300元/㎡
444.jpg

六金出2017-16号 望城街道中储粮大道南、团结路东
位置:地块位于望城街道中储粮大道以南、团结路以东。
价格:均价5800元/㎡,最高价6200元/㎡
555.jpg
附近楼盘现有的价格表
666.png
六金出2017-18号 三十铺镇皋城路以南、新安大道东

位置:地块位于三十铺镇皋城路以南、新安大道以东。
价格:均价4900元/㎡,最高价5300元/㎡
777.jpg
附近楼盘现有的价格表
888.jpg


六安论坛
发表于 2017-10-18 22:11 来自手机 | 显示全部楼层
你告诉我是均价?我操把乡镇的房价和城里的都拉均衡了!我日小便你哪个学校毕业的?六安市区房价有你说的价格我买!
六安论坛
回复 鲜花 2 臭蛋 0

使用道具 举报

发表于 2017-10-18 15:19 | 显示全部楼层
6000块在是中心附近哪儿能买到房子????
六安论坛
回复 鲜花 2 臭蛋 0

使用道具 举报

发表于 2017-10-18 19:44 来自手机 | 显示全部楼层
降不降也不再六安买
六安论坛
回复 鲜花 1 臭蛋 0

使用道具 举报

发表于 2017-10-18 15:36 | 显示全部楼层
不知道还会不会降
六安论坛
回复 鲜花 1 臭蛋 0

使用道具 举报

发表于 2017-10-18 15:35 | 显示全部楼层
我表示还是买不起
六安论坛
回复 鲜花 1 臭蛋 0

使用道具 举报

发表于 2017-10-18 15:29 | 显示全部楼层

均价,也就是均价而已,,
六安论坛
回复 鲜花 1 臭蛋 0

使用道具 举报

发表于 2017-10-18 15:18 | 显示全部楼层
降不多,就维持在六七千上下
六安论坛
回复 鲜花 1 臭蛋 0

使用道具 举报

发表于 2017-10-18 15:06 | 显示全部楼层
再也涨不上去了
六安论坛
回复 鲜花 臭蛋

使用道具 举报

发表于 2017-10-18 15:13 | 显示全部楼层

降下来吧
六安论坛
回复 鲜花 臭蛋

使用道具 举报

发表于 2017-10-18 15:13 | 显示全部楼层

哈哈,限价起了作用
六安论坛
回复 鲜花 臭蛋

使用道具 举报

发表于 2017-10-18 15:25 | 显示全部楼层
卖的都是城南的吧!房价今年什么时候降过
六安论坛
回复 鲜花 臭蛋

使用道具 举报

发表于 2017-10-18 15:28 | 显示全部楼层

终于降下来了
六安论坛
回复 鲜花 臭蛋

使用道具 举报

您需要登录后才可以回帖 登录 | 立即注册

本版积分规则

侵权举报:本页面所涉内容为用户发表并上传,相应的法律责任由用户自行承担;本网站仅提供存储服务;如存在侵权问题,请权利人与本网站联系删除!举报微信号:点击查看