登录
/
注册
全站首页
社区论坛
设为首页
客户端
扫码下载客户端
官方微信
打开微信扫一扫
广告联系
登录
|
注册
搜索
搜索
本版
帖子
用户
用户名
Email
自动登录
找回密码
密码
登录
立即注册
全站首页
社区论坛
签到排行
用户排行
帖子
好友
道具
收藏
勋章
任务
淘帖
动态
日志
相册
分享
记录
留言板
广播
群组
门户
导读
排行榜
设置
我的收藏
退出
门户
房产
装修
汽车
婚嫁
资讯
活动
招聘
相亲
信息
租房
二手房
跳蚤
宠物
招聘
二手车
亲子
手机
社区
茶座
我要买房
找设计
装修家居
交友
职场
生活
网购
情感
皋城车友
找美食
谈婚论嫁
求医
兴趣
验房
走近
六安论坛
»
社区论坛
›
会员之家
›
六安百态
›
皋城王府、徽盐湖畔明珠等六安多家房产被通报工程质量安 ...
返回列表
发新帖
回复
阅读
4674
回复
8
[六安事儿]
皋城王府、徽盐湖畔明珠等六安多家房产被通报工程质量安全问题…
火
[复制链接]
心系天下苍生
心系天下苍生
当前离线
积分
5776
IP卡
狗仔卡
发表于 2017-11-9 08:34
|
显示全部楼层
|
阅读模式
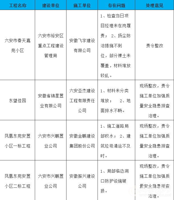
近日,
六安
市建设工程质量安全监督站对六安市保障房和棚户区改造的建设工程质量安全进行了随机抽查。市住建委官方网站公布了抽查结果,部分小区“不幸”上榜。
六安市棚户区改造建设工程质量安全
随机抽查情况记录表(2017年10月)
六安市保障房建设工程质量安全
随机抽查情况记录表(2017年10月)
六安论坛
回复
使用道具
举报
提升卡
置顶卡
沉默卡
喧嚣卡
变色卡
千斤顶
显身卡
我叫小健
我叫小健
当前离线
积分
1051
IP卡
狗仔卡
发表于 2017-11-9 08:46
|
显示全部楼层
查出来的都是鸡毛蒜皮的小问题,大问题从来不公布出来,套路百姓
六安论坛
回复
鲜花
1
臭蛋
0
使用道具
举报
显身卡
枫林残忆
枫林残忆
当前离线
积分
668
IP卡
狗仔卡
发表于 2017-11-9 08:35
|
显示全部楼层
有问题才来整改施工的时候为什么不监督到位这不是明摆着是让开发商送礼吗走走后门就没事了吗
六安论坛
回复
鲜花
臭蛋
使用道具
举报
显身卡
didi
didi
当前离线
积分
253
IP卡
狗仔卡
发表于 2017-11-9 08:37
|
显示全部楼层
皋城王府,出了名的质量,安全差!
六安论坛
回复
鲜花
臭蛋
使用道具
举报
显身卡
小米的夏天
小米的夏天
当前离线
积分
869
IP卡
狗仔卡
发表于 2017-11-9 08:41
|
显示全部楼层
这些房地产商为了钱,什么都可以干得出来
六安论坛
回复
鲜花
臭蛋
使用道具
举报
显身卡
抽血蝙蝠
抽血蝙蝠
当前离线
积分
953
IP卡
狗仔卡
发表于 2017-11-9 08:43
|
显示全部楼层
安兴正和城墙体脱皮怎么不查
六安论坛
回复
鲜花
臭蛋
使用道具
举报
显身卡
天使变毒妇
天使变毒妇
当前离线
积分
1455
IP卡
狗仔卡
发表于 2017-11-9 08:49
|
显示全部楼层
要严查建筑质量!严防豆腐渣工程!
六安论坛
回复
鲜花
臭蛋
使用道具
举报
显身卡
小奶嘴
小奶嘴
当前离线
积分
1
IP卡
狗仔卡
发表于 2017-11-9 21:15
来自手机
|
显示全部楼层
楼主带我装逼带我飞
六安论坛
回复
鲜花
臭蛋
使用道具
举报
显身卡
素色咦院
素色咦院
当前离线
积分
124
IP卡
狗仔卡
发表于 2017-11-10 05:35
来自手机
|
显示全部楼层
质量问题还不是你们给惯的
六安论坛
回复
鲜花
臭蛋
使用道具
举报
显身卡
返回列表
发新帖
回复
登录
|
注册
高级模式
B
Color
Image
Link
Quote
Code
Smilies
您需要登录后才可以回帖
登录
|
立即注册
本版积分规则
发表回复
回帖并转播
回帖后跳转到最后一页
侵权举报:本页面所涉内容为用户发表并上传,相应的法律责任由用户自行承担;本网站仅提供存储服务;如存在侵权问题,请权利人与本网站联系删除!举报微信号:
点击查看