登录
/
注册
全站首页
社区论坛
求职招聘
设为首页
客户端
扫码下载客户端
官方微信
打开微信扫一扫
广告联系
登录
|
注册
搜索
搜索
本版
帖子
用户
用户名
Email
自动登录
找回密码
密码
登录
立即注册
全站首页
社区论坛
求职招聘
签到排行
用户排行
帖子
好友
道具
收藏
勋章
任务
淘帖
动态
日志
相册
分享
记录
留言板
广播
群组
门户
导读
排行榜
设置
我的收藏
退出
门户
房产
装修
汽车
婚嫁
资讯
活动
招聘
相亲
信息
租房
二手房
跳蚤
宠物
招聘
二手车
亲子
手机
社区
茶座
我要买房
找设计
装修家居
交友
职场
生活
网购
情感
皋城车友
找美食
谈婚论嫁
求医
兴趣
验房
走近
六安论坛
»
社区论坛
›
会员之家
›
社会万象
›
滴滴下线顺风车业务,两名高管被免职!警方调查:女孩被 ...
返回列表
发新帖
回复
阅读
1905
回复
1
滴滴下线顺风车业务,两名高管被免职!警方调查:女孩被匕首刺颈致死
[复制链接]
独守孤城
独守孤城
当前离线
积分
3324
IP卡
狗仔卡
发表于 2018-8-27 09:14
来自手机
|
显示全部楼层
|
阅读模式
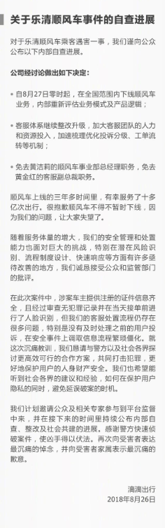
乐清顺风车事件继续发酵,今天早上滴滴公布自查进展,内容如下——
乐清“滴滴顺风车”司机杀人案发生后,社会各界高度关注。针对部分网民对警方在侦破此案过程中接处警工作存在问题的质疑,温州市公安局非常重视,立即组织人员开展调查。经询问报案人朱某某和受害人家属、调阅接警大厅视频和报案记录、相关通讯记录等,现将有关情况通报如下:
8月24日16时22分,被害人的永嘉朋友朱某某到永嘉县上塘派出所报案,称其朋友赵某某13时许从乐清乘坐一辆顺风车出发来永嘉上塘,但是期间赵某某电话关机失联且未到永嘉;同时朱某某称此前已与滴滴平台客服联系,客服称1小时内回复。民警随即通过公安信息平台查询赵某某轨迹,并通过自己手机拨打赵某某手机号码但显示已关机。
16时41分许,
该所民警利用朱某某手机与滴滴客服沟通,
在表明警察身份后希望向滴滴客服了解更多关于赵某某所乘坐的顺风车车主及车辆的相关信息,滴滴客服回复称安全专家会介入,要求继续等回复。
17时13分许,
滴滴客服向该所民警反馈称赵某某在13时许预约了顺风车后已于14时10分许将订单取消,并未上车。
民警质疑上车后还可以在中途取消订单,再次提出要求了解该顺风车司机联系号码或车牌号码以便于联系,未果。
17时32分,报案人朱某某向民警反映情况称,其另一个朋友在微信上有收到赵某某发出的求救信息,该所民警即通过朱某某手机与赵某某家人取得联系,得知其家属已在乐清当地派出所报案后,及时联系乐清当地接待民警,并表示将积极配合工作。
17时44分许,在确定乐清当地警方已介入调查后,朱某某离开上塘派出所。
经查,在当日16时22分之前,永嘉、乐清警方未收到针对此案的电话或来人报警,对于网传“亲友接到女生求救后马上报警,警方说没有车牌号和司机电话不予立案”一事,经公安机关调查,不存在此情况。
当日下午17时30分许,受害人家属向乐清虹桥派出所报警其女儿失联,经初步了解后,民警于17时36分用接警电话与滴滴平台进行联系,平台客服称需3至4小时提供查询结果,民警表示情况紧急后,滴滴公司同意加急处理。
17时49分,滴滴公司回电称需要提供介绍信以及两名民警的警官证等手续,后民警于18时04分通过邮件发送至滴滴公司。
18时13分,乐清警方收到滴滴公司发来的车牌(车牌号为川A31J0Z)及驾驶员信息。
乐清市局立即启动重大案事件处置机制,抽调刑侦、刑事技术、相关派出所等警力成立专案组开展全方位寻找调查,并向温州市局提请支持。鉴于该滴滴司机钟某有重大作案嫌疑,市县两级公安机关立即对犯罪嫌疑人开展布控,经合成作战,于25日凌晨4时许在柳市镇抓获犯罪嫌疑人钟某,并于25日上午9时在永嘉县峙口村查获车牌号为川A31J0Z的作案车辆。
据犯罪嫌疑人交代,
8月24日14时50分许,犯罪嫌疑人钟某将受害人带至淡溪镇杨林线山路时,对受害人赵某某实施强奸,并用匕首刺其颈部,致大量出血,随后将受害人抛在道路护栏外的悬崖下,驾车逃离现场。经法医初步鉴定,其死亡原因为右颈部动脉断裂急性大出血致死。
目前案件正在进一步侦查中,鉴于案情重大,检察机关已提前介入侦查办案中。警方对赵某某的不幸遇害深感惋惜,并借此案提醒市民,乘坐“顺风车”等类似交通工具时,可向熟悉亲友发送乘坐车辆车牌、驾驶员姓名等信息。当事人亲属如遇到类似问题,应迅速到所在区域公安机关报警,以便公安机关第一时间采取行动。同时警方提醒广大网民不传谣不信谣,对恶意制造、传播谣言者,公安机关将依法处置。
温州市公安局
2018年8月25日
家人回忆:
小赵孝顺乐观乖巧
领首笔工资后给老人发红包
昨天下午2时,乐清市殡仪馆内哭声震天,小赵的亲友们守在这里。
“再也找不回外甥女了,姐姐还不知道外甥女的事情。”小赵的舅舅林先生说,8月24日下午4时许,家人收到小赵失踪的消息后,立即前往派出所报警,并联系救援队找人。
“导航推荐了国道和高速两条路,司机却选了最偏僻最难走的山路。”林先生说。
“从小就很乖,也有才艺,对长辈很有礼貌。”小赵的堂阿公赵先生说,
2016年毕业上班后,小赵领了第一笔工资很开心,回来还给家里的每一位老人发了100元红包。
钱报记者了解到,小赵姑娘家境优越。父亲是当地一家电子仪器厂的参股股东之一,母亲全职在家,还有一个弟弟在杭州上大学。家里父母各开一辆车,其中一辆是宝马X5。
虽然家里有车,不过小赵平时并不开车,在杭州工作时,平常都骑单车上下班。
25日下午,在乐清殡仪馆,滴滴代表向家属道歉。家属说:“你们管理不严格的话,就是谋财害命!”
网友提议:
建立滴滴司机信息公开制度
@佚名:给滴滴建议几个功能,其实我相信滴滴产品早就想到,只是忙着挣钱或者考虑成本而没做。根据司机和乘客的轨迹判断乘客已经上车而且路线偏离正常轨迹趋势就显示异常,同时系统可以自动给司机和乘客电话询问;司机之前被投诉过的记录,分场景,性骚扰肯定是先封号后调查;前面的2项信息,客服收到用户求助涉及相关司机的时候,结果被呈现并被考虑;开通滴滴软件必须全程被录音,而且在单子开始的时候,必须语音输入开始了,而且识别双方坐标,否则不计费,包括顺风车。大数据和人工智能技术不能只用于怎么算车费和杀熟。以上是我在滴滴工作过的朋友提出的建议,希望监管部门的朋友能看到,行动起来。
@老蛮在此:关于这事我必须在实务层面做出详尽说明:所谓的为司机保密的需求,是根本不存在的。可以参照的是:合法的出租车司机的身份信息,是直接在车内挂牌公示的,是没有保密这一说的。滴滴司机提供公共服务,且相对于出租车,滴滴司机更加缺乏规范约束,因此其身份更应该公开。我在此郑重建议:所有的滴滴司机姓名及车牌号数据库都应该向全社会公开,并仿照出租车的做法,司机信息须在车内显著位置挂牌公示。任何人都可以访问滴滴公司的司机信息数据库并提取相关资料。
@紫竹先生:滴滴应该怎么整改呢?
首先,滴滴以顺风车节约油费、整合社会资源、上下班一起出行作为噱头开启顺风车项目,以顺风车为市民自发合乘为由头规避网约车监管,降低审核门槛,这个是极端错误的。所以顺风车应该回归本源,所有的车主,必须提供正当职业证明。
每天接送乘客的行驶路程,应该都在一条线路上,不应该也不允许出现大范围的移动,次数也有严格限定,那就是一天最多只允许载客2次,价格也应该降低到分担油费的初衷上,而绝对不应该是以盈利为目的,想靠开车赚钱,请去开快车即可。
除此之外,其他的以开车为职业的车主,应立刻划到快车里去,按快车的标准去审核和计费。
滴滴以“顺风车”名义,以共享精神为招牌,行运营盈利之事实,降低司机门槛审核,放任安全隐患的存在,只是为了扩大自己的市场份额,增加自己的盈利收入,让人非常不齿。
快速回复
六安论坛
回复
使用道具
举报
提升卡
置顶卡
沉默卡
喧嚣卡
变色卡
千斤顶
显身卡
余艺勒
余艺勒
当前离线
积分
231
IP卡
狗仔卡
发表于 2018-8-27 10:10
|
显示全部楼层
社会影响太恶劣,这种人死不足惜
六安论坛
回复
鲜花
臭蛋
使用道具
举报
显身卡
返回列表
发新帖
回复
登录
|
注册
高级模式
B
Color
Image
Link
Quote
Code
Smilies
|
上传
点击附件文件名添加到帖子内容中
描述
本版积分规则
发表回复
回帖并转播
回帖后跳转到最后一页
浏览过的版块
跳蚤市场
皋城车市
六安百态
求职招聘
摄影之家
垂钓乐园
侵权举报:本页面所涉内容为用户发表并上传,相应的法律责任由用户自行承担;本网站仅提供存储服务;如存在侵权问题,请权利人与本网站联系删除!举报微信号:
点击查看