登录
/
注册
全站首页
社区论坛
求职招聘
设为首页
客户端
扫码下载客户端
官方微信
打开微信扫一扫
广告联系
登录
|
注册
搜索
搜索
本版
帖子
用户
用户名
Email
自动登录
找回密码
密码
登录
立即注册
全站首页
社区论坛
求职招聘
签到排行
用户排行
帖子
好友
道具
收藏
勋章
任务
淘帖
动态
日志
相册
分享
记录
留言板
广播
群组
门户
导读
排行榜
设置
我的收藏
退出
门户
房产
装修
汽车
婚嫁
资讯
活动
招聘
相亲
信息
租房
二手房
跳蚤
宠物
招聘
二手车
亲子
手机
社区
茶座
我要买房
找设计
装修家居
交友
职场
生活
网购
情感
皋城车友
找美食
谈婚论嫁
求医
兴趣
验房
走近
六安论坛
»
社区论坛
›
会员之家
›
六安百态
›
竹篮打水一场空?网友爆料:买了六安德成财富的理财,到 ...
返回列表
发新帖
回复
阅读
3551
回复
0
[六安事儿]
竹篮打水一场空?网友爆料:买了六安德成财富的理财,到期不兑付……
[复制链接]
98AD
98AD
当前离线
积分
414
IP卡
狗仔卡
发表于 2018-11-19 16:55
|
显示全部楼层
|
阅读模式
前几天
才曝光
六安
葡金财富
因非法集资被立案调查
11月15日
又有网友反映
六安德成财富
有问题
该网友称:德成财富在六安有那么多家门店,我买的理财,现在到期了,公司说没钱兑付,让等等,等了又等,有和我一样的吗?
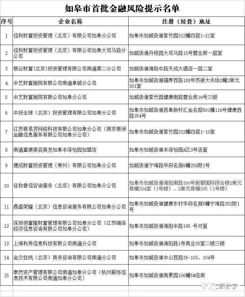
信和财富、泰然金融、德成财富等被江苏省如皋市列入首批金融风险提示名单
10月17日,据如皋市委宣传部认证的官方微信号如皋发布的消息,经前期核查,特对下列在我市登记注册的企业(已被公安机关立案的除外)向全市市民进行金融风险提示。
截至目前,这些金融风险提示的企业均未取得国家金融管理部门或地方金融监管部门批准(含备案),不具备从事吸收存款、发放贷款、销售私募基金、销售保险等金融业务的资质。
如皋市防范和处置非法集资工作领导小组办公室提醒广大投资者:投资有风险,投资人需自担风险;非法集资参与人自行承担因参与非法集资受到的损失。
来源:知六安
六安论坛
回复
使用道具
举报
提升卡
置顶卡
沉默卡
喧嚣卡
变色卡
千斤顶
显身卡
返回列表
发新帖
回复
登录
|
注册
高级模式
B
Color
Image
Link
Quote
Code
Smilies
您需要登录后才可以回帖
登录
|
立即注册
本版积分规则
发表回复
回帖并转播
回帖后跳转到最后一页
浏览过的版块
皋城美食
游山玩水
社会万象
侵权举报:本页面所涉内容为用户发表并上传,相应的法律责任由用户自行承担;本网站仅提供存储服务;如存在侵权问题,请权利人与本网站联系删除!举报微信号:
点击查看