登录
/
注册
全站首页
社区论坛
求职招聘
设为首页
客户端
扫码下载客户端
官方微信
打开微信扫一扫
广告联系
登录
|
注册
搜索
搜索
本版
帖子
用户
用户名
Email
自动登录
找回密码
密码
登录
立即注册
全站首页
社区论坛
求职招聘
签到排行
用户排行
帖子
好友
道具
收藏
勋章
任务
淘帖
动态
日志
相册
分享
记录
留言板
广播
群组
门户
导读
排行榜
设置
我的收藏
退出
门户
房产
装修
汽车
婚嫁
资讯
活动
招聘
相亲
信息
租房
二手房
跳蚤
宠物
招聘
二手车
亲子
手机
社区
茶座
我要买房
找设计
装修家居
交友
职场
生活
网购
情感
皋城车友
找美食
谈婚论嫁
求医
兴趣
验房
走近
六安论坛
»
社区论坛
›
会员之家
›
六安百态
›
返乡的六安人注意啦!气象台发布最新预报:暴雪正在赶来 ...
1
2
3
/ 3 页
下一页
返回列表
发新帖
回复
阅读
4375
回复
27
[六安事儿]
返乡的六安人注意啦!气象台发布最新预报:暴雪正在赶来的路上
火..
[复制链接]
皖西学院1号
皖西学院1号
当前离线
积分
3746
IP卡
狗仔卡
发表于 2019-1-29 09:07
|
显示全部楼层
|
阅读模式
回顾这几天
六安
人总算过得比较舒心
没有雨,没有雪,阳光也在线
甚至连气温都是一直在回升
前几天六安气温竟达到15℃
包括六安在内
整个江淮地区都在经历
阳光充足的天气
这不
看着这么不像样的冬天
冷空气也坐不住了
雨和雪要来六安过春节了
六安气象台刚发布最新预报
暴雪正在赶来的路上
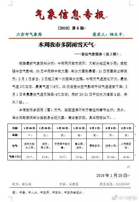
【一周天气】今明两天我市阴天,大部分地区有小雨;受较强冷空气影响,30日中雨转中到大雪,部分大雪到暴雪, 31日雨雪渐止转阴天,2月1日多云,2日起又有一次弱降水过程。
今明天气温变化不大,最低气温3℃左右,最高气温7-9℃,30日后受冷空气影响平均气温逐渐下降,2月1日早晨最低气温可降至-4℃左右;同时30-31日平均风力增至4级,阵风7级。本周我市多阴雨(雪)天气,路面湿滑不利于春运和春节出行;另外,降水间歇期间部分路段易出现大雾,请注意防范。
请看六安天气预报
请大家注意
本次降雪将从本周三(30日)开始
马上就要过年了
出行一定要注意安全
此时此刻
高速上的情况怎样呢?
我们来一起关注!
截止到1月28日16时48分高速路况:
受车流量大影响,收费站管制:
滁新高速:合肥往阜阳方向淮南入口封闭。
沿江高速:芜湖南、繁昌、峨桥、峨山路入口封闭。
马芜高速:芜湖东往铜陵方向入口封闭。
宣铜高速:南陵西、南陵东、珩琅山入口封闭。
宣广高速:广德东、广德、广德西入口禁止7座(不含)以上客车,货车,危化品车辆上高速。十字北入口禁止黄牌货车上道。
拥堵信息(通行缓慢):
合肥绕城高速:南京往六安方向岗集收费站至合肥西枢纽路段、蜀山站出口。
合六叶高速:合肥往叶集方向高刘至新桥服务区路段。
芜合高速:芜湖往合肥方向马鞍山西枢纽至巢湖(改扩建)路段、试刀山、王铁至陇西立交路段。
合安高速:安庆往合肥方向舒城至丰乐路段、563公里至567公里路段(怀宁站附近);合肥往安庆方向1049公里至1054公里路段(滨湖新区站附近)。
天潜高速:林头出口(因地方公路车辆较多)、马鞍山往滁州方向73公里至71公里(滁州东收费站以北3公里)。
沿江高速:芜湖往铜陵方向405公里至413公里(钟鸣枢纽至顺安停车区)路段。
宣铜高速:宣城往铜陵方向72公里至82公里路段、钟鸣枢纽路段。
滁新高速:合肥往阜阳方向曹庵互通至淮南站路段、144公里至150公里路段(淮南站附近)。
服务区、加油站停业:
1.合宁高速:文集服务区加油站双向暂停营业,预计5月1日结束。
2.合安高速:双向丰乐服务区封闭施工,预计10月16日结束。
3.滁新高速:新蔡往阜阳方向临泉服务区加油站暂停营业。
4.滁马高速:滁州往马鞍山方向滁州服务区西区暂停营业(东区暂未开业)。
5.巢无高速:石涧服务区双向加油站暂停营业。
6.巢黄高速:仓头服务区双向加油站暂停营业。
长期管制:
合肥绕城高速:全线入口禁止三超车辆上道。
机场高速:合肥入口禁止三超车辆上道。
京台高速合安段:方兴大道入口禁止三超车辆上道。
合巢芜高速:全线入口禁止三超车辆上道。
合六叶高速:高刘、机场入口禁止三超车辆上道。
常合高速:郑蒲港、太白岛、采石矶入口禁止三超车辆上道。
天潜高速:含山南、林头入口禁止三超车辆上道。
滁新高速:阜王路出入口禁止中重型货车通行;阜南入口禁止水泥罐车(空车除外)上道。
济砀高速:砀山、砀山北入口禁止危化品车上道。
济广高速:黄尾、岳西、天柱山入口禁止剧毒化学品车上道。
沿江高速:池州站出口禁止大货车下道;芜湖南、峨桥、繁昌入口禁止家电运输车辆上道。
巢黄高速:繁昌北、三山、无为东入口禁止运输废铁的车辆上道。
马芜高速:芜湖东入口禁止家电运输车辆上道。
合安高速:安庆大桥入口禁止危化品车上道。
目前正值春运期间
多雨天气对交通影响较大
走高速回家的朋友一定
要注意安全
六安论坛
回复
使用道具
举报
提升卡
置顶卡
沉默卡
喧嚣卡
变色卡
千斤顶
显身卡
西门大官人
西门大官人
当前离线
积分
6059
IP卡
狗仔卡
发表于 2019-1-29 10:07
|
显示全部楼层
最好下小雪,
六安论坛
回复
鲜花
臭蛋
使用道具
举报
显身卡
3G3
3G3
当前离线
积分
1251
IP卡
狗仔卡
发表于 2019-1-29 10:08
|
显示全部楼层
不要再说暴雪了,雪给你们说的都不敢下了
六安论坛
回复
鲜花
臭蛋
使用道具
举报
显身卡
木三毂四
木三毂四
当前离线
积分
1087
IP卡
狗仔卡
发表于 2019-1-29 10:11
|
显示全部楼层
哎 ,真不想下雪
六安论坛
回复
鲜花
臭蛋
使用道具
举报
显身卡
云路街
云路街
当前离线
积分
5333
IP卡
狗仔卡
发表于 2019-1-29 10:20
|
显示全部楼层
下吧,下吧,下一场暴雨,出不门最好
六安论坛
回复
鲜花
臭蛋
使用道具
举报
显身卡
杉原润baby
杉原润baby
当前离线
积分
329
IP卡
狗仔卡
发表于 2019-1-29 10:26
|
显示全部楼层
希望过年掰下
六安论坛
回复
鲜花
臭蛋
使用道具
举报
显身卡
noc
noc
当前离线
积分
885
IP卡
狗仔卡
发表于 2019-1-29 11:13
|
显示全部楼层
过年哪都不去了
六安论坛
回复
鲜花
臭蛋
使用道具
举报
显身卡
ldwl
ldwl
当前离线
积分
1347
IP卡
狗仔卡
发表于 2019-1-29 11:13
|
显示全部楼层
下大雪,正好在家睡觉
六安论坛
回复
鲜花
臭蛋
使用道具
举报
显身卡
璀璨、天堂
璀璨、天堂
当前离线
积分
0
IP卡
狗仔卡
发表于 2019-1-29 11:54
|
显示全部楼层
不要再说暴雪了,雪给你们说的都不敢下了
六安论坛
回复
鲜花
臭蛋
使用道具
举报
显身卡
正二八经小青年
正二八经小青年
当前离线
积分
1890
IP卡
狗仔卡
发表于 2019-1-29 11:55
|
显示全部楼层
真要命,,,,
六安论坛
回复
鲜花
臭蛋
使用道具
举报
显身卡
下一页 »
1
2
3
/ 3 页
下一页
返回列表
发新帖
回复
登录
|
注册
高级模式
B
Color
Image
Link
Quote
Code
Smilies
您需要登录后才可以回帖
登录
|
立即注册
本版积分规则
发表回复
回帖并转播
回帖后跳转到最后一页
浏览过的版块
情感空间
征婚交友
侵权举报:本页面所涉内容为用户发表并上传,相应的法律责任由用户自行承担;本网站仅提供存储服务;如存在侵权问题,请权利人与本网站联系删除!举报微信号:
点击查看