• 阅读914
  • 回复0

[六安事儿] 10月17日起!六安⇌合肥站点巴士,17.9元!

[复制链接]
发表于 2025-10-15 10:53 | 显示全部楼层 |阅读模式
🚌双城通勤再升级!
六安合肥站点巴士线新开二线!
🌟新线途径
六安汽车北站,皖西卫生学院,
合肥明珠广场,安医二附院,
省立医院,安医一附院等,
打通更多核心区域,
上班,回家更方便!
10月17日
正式开通!
开线体验价17.9元
(原价19.9元)
微信图片_2025-10-15_104945_050.png

这条线路设置了哪些站点?
多久一班车?
......
一起来看看吧!

01票价及班次时刻

★票价:
六安⇌合肥二线,活动期间单程体验票价17.9元。
微信图片_2025-10-15_104932_937.jpg

★班次时刻:
六安二线→合肥首末班时间:6:00~17:30合肥→六安二线首末班时间:6:40~17:30
QQ20251015-105250.png

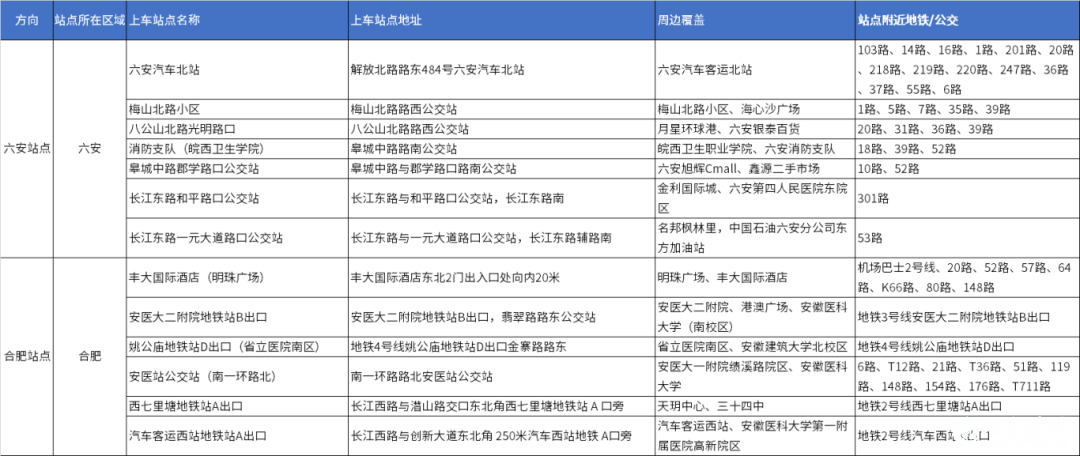
02站点及周边覆盖
传统客运乘客需要到客运站才能乘车,而“站点巴士”结合用户需求,沿途设置了多个上下车站点,方便您就近乘车。
六安合肥上车站点

微信图片_2025-10-15_104927_852.jpg

▲六安⇌合肥一线、二线线路图
2线上车站点详细信息


微信图片_2025-10-15_104920_882.png

▲上车点详细地址(点击图片查看大图)
六安二线上车站点

六安汽车北站

微信图片_2025-10-15_104915_498.png

周边覆盖:六安汽车客运北站
站点附近公共交通:103路、14路、16路、1路、201路、20路、218路、219路、220路、247路、36路、37路、55路、6路
六安汽车客运北站

梅山北路小区

微信图片_2025-10-15_104910_881.jpg

周边覆盖:梅山北路小区、海心沙广场
站点附近公共交通:1路、5路、7路、35路、39路
梅山北路路西[公交站]
八公山北路光明路口

微信图片_2025-10-15_104901_418.jpg

周边覆盖:月星环球港、六安银泰百货
站点附近公共交通:20路、31路、36路、39路
八公山北路(路西)光明路口[公交站]

消防支队(皖西卫院)

微信图片_2025-10-15_104848_034.jpg

周边覆盖:皖西卫生职业学院、六安消防支队
站点附近公共交通:18路、39路、52路
消防支队(皖西卫院)皋城路路南[公交站]
皋城中路郡学路口公交站

微信图片_2025-10-15_104843_130.jpg

周边覆盖:六安旭辉Cmall、鑫源二手市场
站点附近公共交通:10路、52路
皋城中路郡学路口路南[公交站]
长江东路和平路口公交站

微信图片_2025-10-15_104836_041.jpg

周边覆盖:金利国际城、六安第四人民医院东院区
站点附近公共交通:301路
长江东路辅路与和平路交叉口公交站

长江东路一元大道路口公交站

微信图片_2025-10-15_104831_945.jpg

周边覆盖:名邦枫林里、中国石油六安分公司东方加油站
站点附近公共交通:53路
长江东路一元大道路口[公交站]
合肥上车站点

丰大国际酒店(明珠广场)

微信图片_2025-10-15_104818_410.jpg

周边覆盖:明珠广场、丰大国际酒店
站点附近公共交通:机场巴士2号线、20路、52路、57路、64路、K66路、80路、148路
丰大国际酒店(明珠广场)

安医大二附院地铁站B出口

微信图片_2025-10-15_104810_371.jpg

周边覆盖:安医大二附院、港澳广场、安徽医科大学(南校区)
站点附近公共交通:地铁3号线安医大二附院地铁站B出口
安医大二附院地铁站B出口
姚公庙地铁站D出口(省立医院南区)

微信图片_2025-10-15_104806_947.jpg

周边覆盖:省立医院南区、安徽建筑大学北校区
站点附近公共交通:地铁4号线姚公庙地铁站D出口
姚公庙地铁站D出口(省立医院南区)
安医站公交站(南一环路北)

微信图片_2025-10-15_104803_201.jpg

周边覆盖:安医大一附院绩溪路院区、安徽医科大学
站点附近公共交通:6路、T12路、21路、T36路、51路、119路、148路、154路、176路、T711路
安医站公交站(南一环路北)


西七里塘地铁站A出口

微信图片_2025-10-15_104759_267.jpg

周边覆盖:天玥中心、三十四中
站点附近公共交通:地铁2号线西七里塘站A出口
西七里塘地铁站A出口

汽车客运西站地铁站A出口

微信图片_2025-10-15_104756_194.jpg

周边覆盖:汽车客运西站、安徽医科大学第一附属医院高新院区
站点附近公共交通:地铁2号线汽车西站A出口
汽车客运西站地铁站A出口


温馨提示
      因地图可选位置的限制,部分站点位置略有误差,但都是在站点附近,请大家结合站点图片去找哦!
03购票便捷
市民和游客可通过下面两种方式查询购票:
1、在“皖美出行”小程序中,点击首页的“站点巴士宣传图”,选择路线和就近的站点购票上车。
2、也可以在“皖美出行”公众号首页,点击首页下方菜单栏“站点巴士”购票。
3、打开“滴滴出行”APP/小程序,选择“站点巴士”。
微信图片_2025-10-15_104753_514.png 微信图片_2025-10-15_104749_259.jpg

温馨提示:
线路购票需要实名制,购票需要记录好乘车人的身份证号码或者携带身份证。
退改签规则
退票规则:
1、发车后不可退票。
2、发车前均可退票。发车前240个小时外,不扣在线退票手续费;发车前2-240小时,在线退票手续费为票价的10%;发车前2小时以内,在线退票手续费为票价的20%。
3、具体退票金额以退票时弹出框显示金额为准。
改签规则:
每个订单可在发车前改签一次,不收手续费。

六安论坛
您需要登录后才可以回帖 登录 | 立即注册

本版积分规则

侵权举报:本页面所涉内容为用户发表并上传,相应的法律责任由用户自行承担;本网站仅提供存储服务;如存在侵权问题,请权利人与本网站联系删除!举报微信号:点击查看