• 阅读1444
  • 回复0

[六安事儿] 全市开展!接访公示

[复制链接]
发表于 2025-12-31 10:07 | 显示全部楼层 |阅读模式
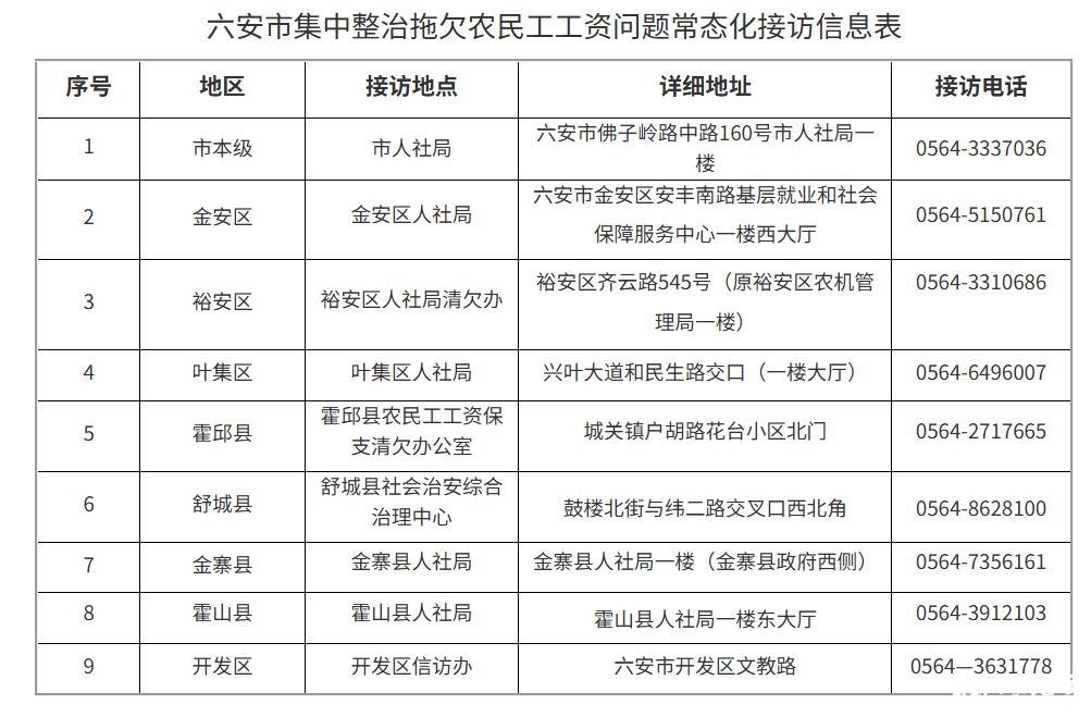
全市2026年1月份集中整治拖欠农民工工资
问题常态化接访公示

根据常态化接访工作安排,市民生就业促进劳动保护工作领导小组办公室将于2026年1月7日、1月14日、1月21日14:30-17:30在全市组织开展集中整治拖欠农民工工资问题集中接访活动。因欠薪投诉的农民工等群体,可于当日下午携带身份证件、相关欠薪证据材料等,到市、县(区)集中接访地点反映。
工程款、材料款、设备租赁费、误工费以及因工程质量、造价、数量、工期、审计等产生的纠纷不纳入接访内容。集中接访按照“属地管理,分级负责,谁主管谁负责”和“管行业必须管工资支付”的原则,现场交办转办属地和相关行业主管部门办理。为进一步做好常态化接访工作,市人社局将安排人员对县区常态化接访工作进行督查,监督电话:0564-3337036。

六安市人力资源和社会保障局
                      2025年12月30日

微信图片_2025-12-31_100719_800.png

六安论坛
您需要登录后才可以回帖 登录 | 立即注册

本版积分规则

侵权举报:本页面所涉内容为用户发表并上传,相应的法律责任由用户自行承担;本网站仅提供存储服务;如存在侵权问题,请权利人与本网站联系删除!举报微信号:点击查看