• 阅读648
  • 回复0

[六安事儿] 开售!六安→香港,高铁仅6个多小时

[复制链接]
发表于 2026-1-13 09:49 | 显示全部楼层 |阅读模式
六安坐高铁去香港
本月就可以实现!
香港西九龙站到合肥南站高铁正式上线12306,今早8点开始,正式售票。二等座票价95折后价格为856元,一等座票价95折后1370元,商务座票价8.9折后2643元。
从铁路12306处获悉,目前,一等和商务座均显示售罄,二等座为有票状态。每日从六安站到合肥南站的火车列次十分充裕,不加上候车等待的时间,六安→香港,火车全程实际行驶用时,接近6小时40分钟。自本月底开始,六安人可以坐着高铁车览沿途风景,很快抵达“东方之珠”。
微信图片_2026-01-13_094544_046.webp

据了解,票价实施动态折扣。目前,合肥前往香港的去程高铁时间尚未上线。
另外,港铁表示,高铁香港段服务即将迎来开通以来一次重要的里程碑式扩展。港铁公司宣布,自1月26日起,将新增16个直达的内地站点,令站点总数跃升至110个,相关车票今日(12日)起预购。此次升级不仅覆盖如南京、无锡、合肥等多个华东重点旅游与商务城市,亦全面提升往来广州、上海、潮汕及福建等多条热门路线的班次与服务,进一步紧密联系香港与内地,便利商务、旅游及探亲等各类跨境出行需求。
开通后
如何从合肥南站乘高铁到香港

如何购票?
车次正式开通后,市民可打开“铁路12306”App,输入合肥南站到香港西九龙站,选择出行日期、动车车次,即可购票。

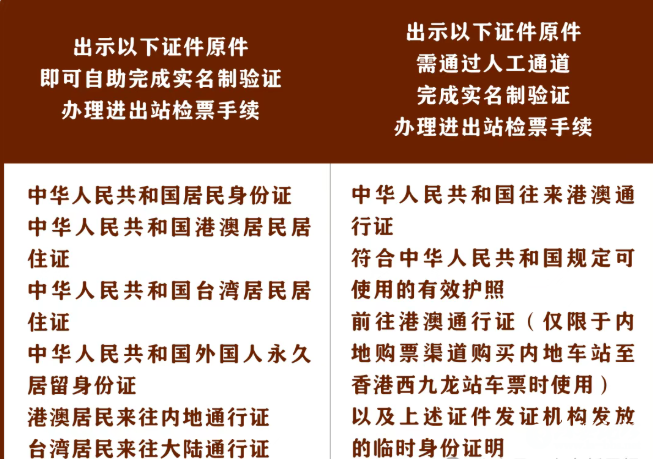
准备好港澳通行证
一定要记得携带身份证和港澳通行证(含签注,只有港澳通行证,没有有效签注,是不行的),出示以上证件原件即可自助完成实名制验证进出站检票手续。
QQ20260113-094538.png

出行流程
从合肥前往香港出行流程
香港西九龙站采用“一地两检”的通关模式。无论从哪个车站进站,按照常规方式检票乘车即可。
QQ20260113-094529.png

从香港前往合肥出行流程
QQ20260113-094521.png

六安论坛
您需要登录后才可以回帖 登录 | 立即注册

本版积分规则

侵权举报:本页面所涉内容为用户发表并上传,相应的法律责任由用户自行承担;本网站仅提供存储服务;如存在侵权问题,请权利人与本网站联系删除!举报微信号:点击查看