• 阅读1826
  • 回复1

[六安事儿] 叶集公交一期线路、站点规划初步完成

[复制链接]
发表于 2016-6-5 15:22 | 显示全部楼层 |阅读模式
QQ截图20160605151823.png
QQ截图20160605151829.png
QQ截图20160605151835.png
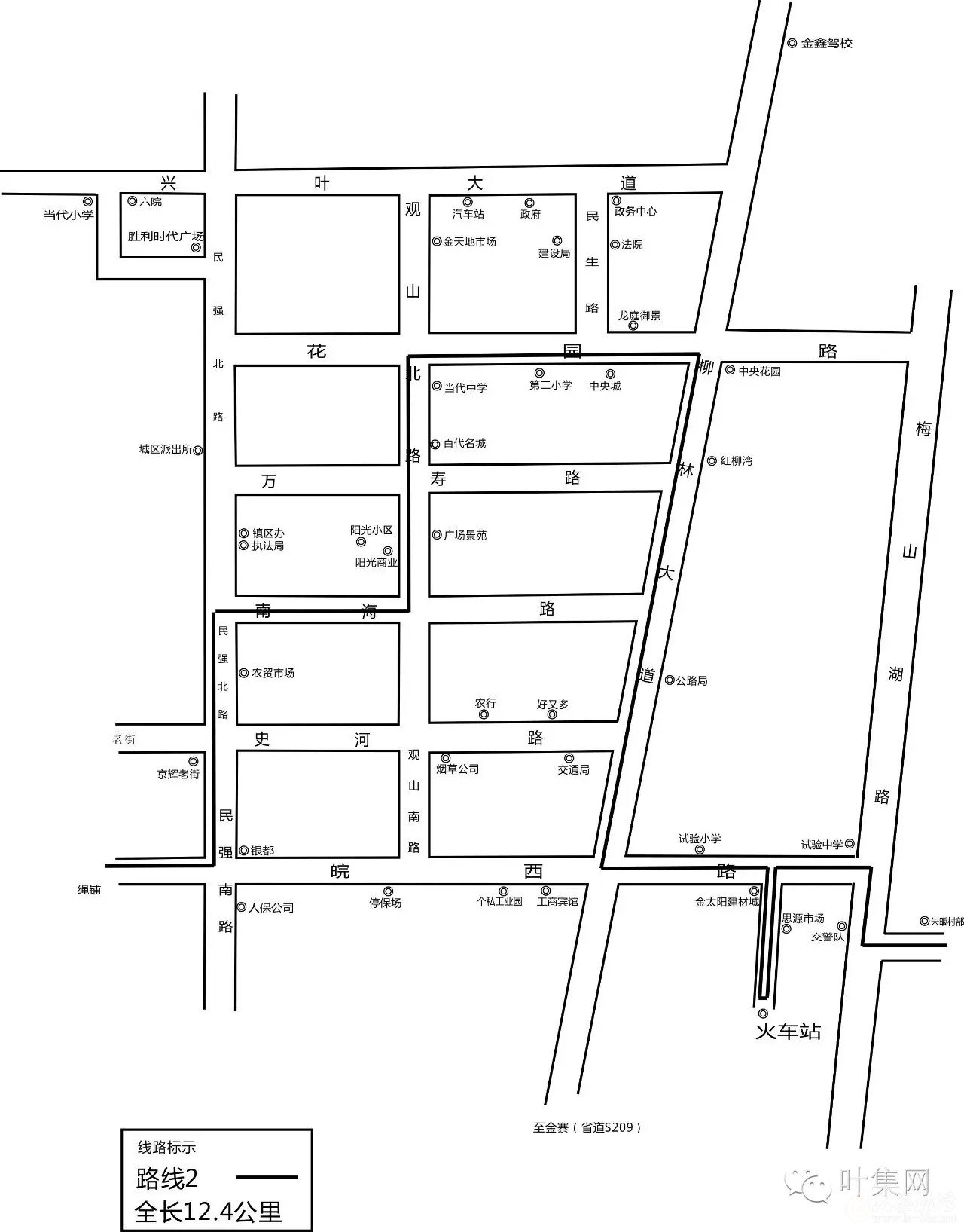
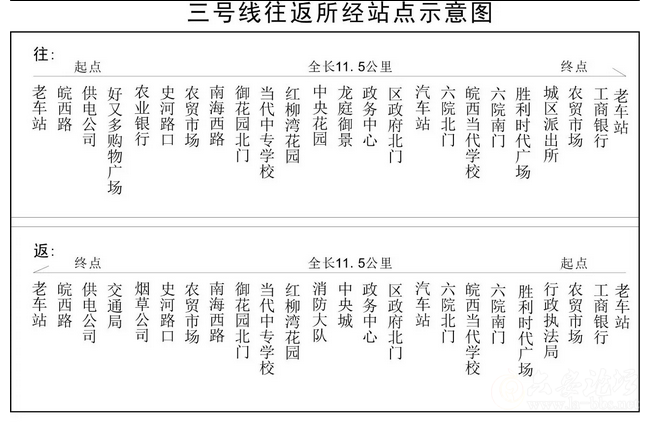
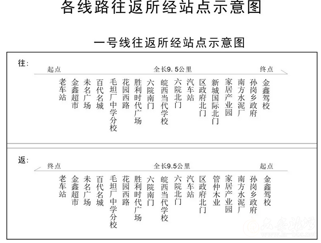
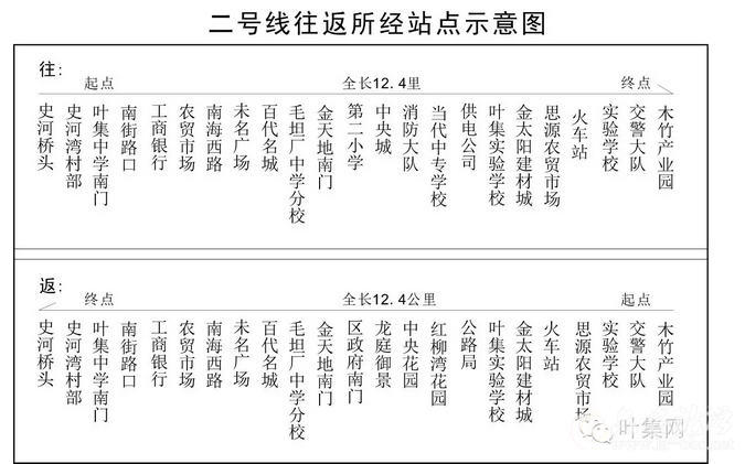
       为完善城市功能,加快城乡公共交通发展,方便居民出行,根据叶政办﹝2015﹞77号文件精神,叶集区民泰公交公司委托专业测绘公司对先期4条公交线路走向及站点的布设进行规划、设计,经多次实地勘测,以满足居民出行及商贸发展需求为出发点,制订了《叶集区一期公交线路、站点勘察设计方案》,现向社会各界广泛征求意见,欢迎提出宝贵意见和建议,以进一步完善设计方案。

       一期30辆新能源纯电动公交车全部到位并已上牌完毕,公交车辆外观如上图。为了更为直观的让大家看到线路指向,小编手绘了4条线路的简图,欢迎各界人士提出宝贵意见。
       手机端可直接在本公众号留言,叶集网部落也可发贴,电脑端可直接百度叶集网进入发贴,有专人回复大家的提问。
       电话:0564-6492468
                                            叶集区民泰公交公司
                                            二〇一六年六月三日
       本文来自叶集网







112256pqxzidrzqxx5ixrv.png
112257x3hbob9xr73h43eh.png
112257knjxlbn4jljbzx7s.png
112257g0cyd48szj1ot40j.png

QQ截图20160605152024.png
QQ截图20160605152040.png

QQ截图20160605152055.png
QQ截图20160605152103.png
六安论坛
发表于 2016-6-5 16:04 | 显示全部楼层
好像没有我要关注的路线
六安论坛
回复 鲜花 臭蛋

使用道具 举报

您需要登录后才可以回帖 登录 | 立即注册

本版积分规则

侵权举报:本页面所涉内容为用户发表并上传,相应的法律责任由用户自行承担;本网站仅提供存储服务;如存在侵权问题,请权利人与本网站联系删除!举报微信号:点击查看