• 阅读593
  • 回复0

中纪委今年通报21名对抗组织调查干部

[复制链接]
发表于 2015-8-13 08:56 | 显示全部楼层 |阅读模式
QQ截图20150813085600.png
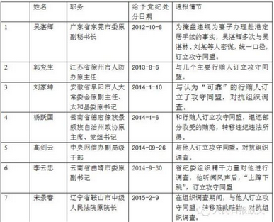
中纪委今年通报21名对抗组织调查干部一览表中纪委今年通报21名对抗组织调查干部一览表
QQ截图20150813085610.png
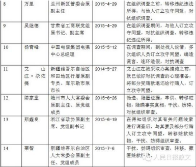
中纪委今年通报21名对抗组织调查干部一览表中纪委今年通报21名对抗组织调查干部一览表
QQ截图20150813085628.png
中纪委今年通报21名对抗组织调查干部一览表中纪委今年通报21名对抗组织调查干部一览表
  人民网北京8月13日电 人民日报政治文化部微信公号“人民日报政文”近日发布文章《对抗组织调查,罪加一等?》,统计了中纪委网站通报的对抗组织调查的干部,并指出:为什么要把“对抗组织调查”写进双开通报?因为要把纪律和规矩挺在前面。全文如下:

  8月12日上午11时25分,绝大多数人正在或打算吃午饭的时候,中央纪委监察部网站发布消息:国家旅游局原副局长、党组成员霍克被双开。在短短379字的通报中,有一句话引起了正哥哥的注意:“此外,霍克还存在干扰、妨碍组织审查的行为。”

  把“干扰、妨碍组织审查”写进双开通报,霍克并不是第一个。查询中纪委网站可以发现,仅中纪委今年通报的中管干部双开稿中,就先后有斯鑫良、栗智、钟世坚、徐钢有这样的表述,而如果算上中纪委网站通报的其他级别的干部,则不下20名。(见表格。)

  订立攻守同盟、对抗组织调查,看起来是人之常情。任何一个贪官在刚刚被调查时,总会抱有侥幸心理,总以为只要 精心设计、巧妙掩盖,就能瞒天过海、逃避法网。然而,若要人不知,除非己莫为。从一个个案例可以看到,最后这些对抗组织调查的行为最后基本上都会败下阵 来。观察可以发现,在党的十八大之前,“对抗组织调查”并没有写进双开通报中;2014年9月26日,中纪委网站首次在对中央网信办副局级干部高剑云的双 开通报中使用了“与他人订立攻守同盟,对抗组织调查”的表述,引起了社会舆论的广泛关注。那么,为什么要将这句话写进通报呢,这是否意味着“对抗组织调 查,罪加一等”呢?

  说到这里,正哥哥推荐大家仔细读一读今年6月1日,中纪委网站“学思践悟”栏目《突出执纪特色》一文中的一段话:

  “维护党的纪律是纪检机关的职责,纪律审查首先要审查违纪行为尤其是违反政治纪律和政治规矩、组织纪律的行为。……党员违法必先违纪。贪污腐败 等问题毫无疑问是纪律审查的重点,但违反纪律恰恰是这些问题的开头,更需要引起高度重视。纪委不光要办大案、打‘老虎’,更要用党章党规党纪去衡量党员干 部行为,用纪律的语言去描述违纪行为,线索处置、立案调查、审理报告都要体现出‘把纪律挺在前面’的要求。要对照‘七个有之’、‘五个比如’,把违反政治 纪律、组织纪律的问题查清楚,不能一看不涉法就放过。搞假年龄、假学历、假婚姻,篡改档案,不如实报告个人有关事项,这都不是小错误,而是欺瞒组织,是对 党不忠诚;买官卖官不是简单的行贿受贿,而是严重违反政治纪律和组织纪律的行为;搞攻守同盟、转匿赃款赃物,就是对抗组织调查。把纪律严起来,做到经常 化、长效化,动辄则咎,就是要告诫全党,必须守住纪律这条底线,这样才能实现党的自我监督、自我净化、自我革新,永葆先进性和纯洁性。”

  这段话旗帜鲜明地阐述了为什么要把“对抗组织调查”写进双开通报—要把纪律和规矩挺在前面。有很多人认为,纪委就是抓贪官的,这其实是一种误 读。本文给出了纪委的正确定位:“维护党的纪律是纪检机关的职责,纪律审查首先要审查违纪行为尤其是违反政治纪律和政治规矩、组织纪律的行为”。因此,纪 委衡量被调查党员干部的行为,应当用的是“纪律”这把尺子,守住“纪律”这条底线,把“纪律”挺在法律前面,用更高更严的标准去对待党员干部,才是真正地 回归主业,履行好党章赋予的职责。

  回到“对抗组织行为”这个问题上来。有纪委负责纪律审查的同志告诉正哥哥,每名被组织调查的党员干部刚一接受调查,组织上首先给他准备的就是一本党 章,让其对照党章,好好思考自己作为一名党员,到底有没有遵照党章去履行党员的责任和义务。据说不少人在读完几遍党章后都幡然悔悟,有的甚至痛哭流涕,称 自己对照后才发现自己背离党章太远,已经不是一名合格的党员。也就是说,纪律检查部门在调查这名干部时,还是将其作为一名党员来对待的,作为组织中的一分 子,这名干部自然有义务按照组织的章程和规定,将自己的有关情况如实向组织作出报告,不得有所隐瞒。也正因如此,那些设立攻守同盟、转移赃款赃物等干扰、 妨碍组织调查行为,明显是违背党的组织纪律的行为,按照党的章程和纪律,必须予以严肃处理。试想,如果一个党员连党的基本章程都违背了,他还有资格留在组 织内吗?这样一来,对其进行开除党籍等组织处理就理所应当了。

  如此看来,将“对抗组织调查”写进纪律审查的通报,意味着纪委对被调查的党员干部的要求更高、更严了,在调查时首先是把纪律放在第一位,是“用 纪律的语言去描述违纪行为”的典型表现。至于会不会“罪加一等”,那得等移交司法机关之后,由司法机关根据立案侦查、开庭审理等情况依法作出判决。

  “对抗组织调查”,对于那些已经被开除党籍的党员干部来说,这是党组织在最后一次向其敞开大门听取汇报时他们放弃了的最后一次机会;对于那些受 到其他处分的党员干部来说,是严肃敲响的警钟,时刻警醒着他们,作为党组织的一员,必须守规矩、讲纪律,才能防止小错积成大错,避免滑向腐败的深渊。

六安论坛
高级模式
B Color Image Link Quote Code Smilies |上传

本版积分规则

侵权举报:本页面所涉内容为用户发表并上传,相应的法律责任由用户自行承担;本网站仅提供存储服务;如存在侵权问题,请权利人与本网站联系删除!举报微信号:点击查看